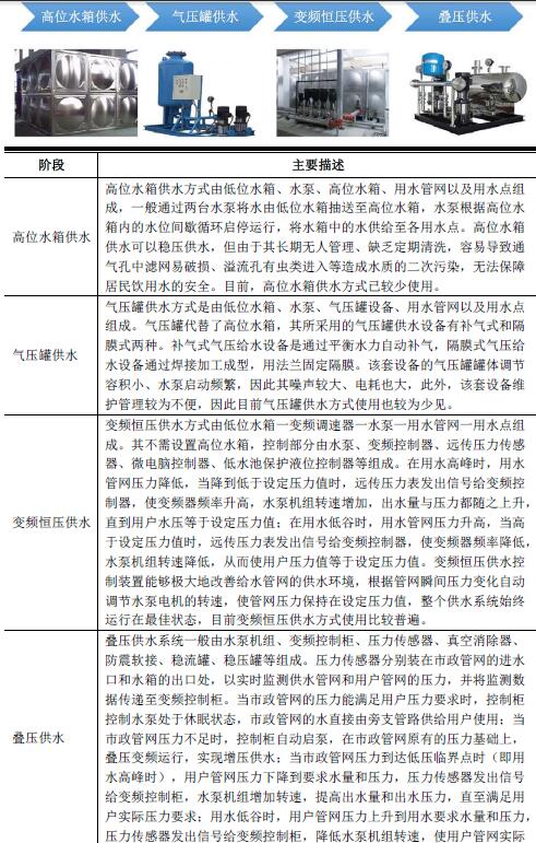
中国供水系统的主要发展历程
相关报告
- 2015-2020年中国建筑节能产品行业市场主要领域调查分析报告(2015-09-10)
- 2016-2022年中国建筑节能保温材料行业市场深度调查研究及投资咨询报告(2015-12-08)
- 2015-2020年中国建筑节能保温材料行业市场主要领域调查分析报告(2015-09-10)
- 2016-2022年中国建筑节能产品行业市场深度调查研究及投资咨询报告(2015-12-08)
- 2014-2018年中国合同能源管理行业市场深度分析及投资决策研究报告(2014-06-09)
- 2015-2020年中国建筑节能产品行业市场重点层面调查研究报告(2015-09-10)
- 2016-2022年中国建筑节能保温材料区域行业市场调查研究及发展分析报告(2015-11-12)
- 2016-2022年中国建筑节能产品区域行业市场调查研究及发展分析报告(2015-11-12)
- 2015-2020年中国建筑节能保温材料行业市场调查研究及投资发展分析报告(2015-06-10)
- 2014-2018年中国节能服务行业市场深度分析及投资决策研究报告(2014-06-09)
我国供水系统主要经历了以下四个阶段:




本文地址:http://www.zwzyzx.com/content-268-188672-1.html
上一篇:供水节能服务行业细分市场概况
下一篇:中国供水节能服务行业市场现状
相关资讯
- 国内消费升级给中高端石材也带来巨大发展(2014-06-20)
- 地下管廊的外部收益占比较高,约为55%(2016-12-29)
- 中国交通工程咨询行业主管部门(2015-12-16)
- 国内重型钢结构行业发展状况(2015-02-01)
- 博物馆会加大对周界安防入侵系统的需求(2014-08-09)
- 园林生态工程行业发展概况(2016-03-17)
- 隧道及城市地下空间的大力开发进一步促进了对桩基和基坑围护的需求(2015-04-10)
- 工程总承包业务的利润水平(2015-02-06)
合作媒体
最新报告
定制出版
热门报告
免责声明
中为咨询所引述的资料是用于行业市场研究以及讨论和交流,并注明出处,部分内容是由相关机构提供。若有异议请及时联系本公司,我们将立即依据相关法律对文章进行删除或作相应处理。查看详细》》



