园林生态工程的分类情况
相关报告
- 数据更新中...
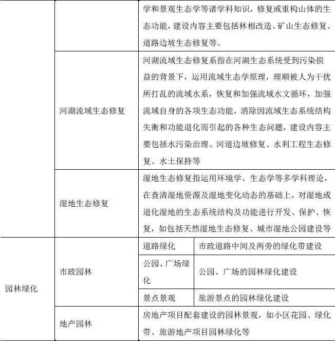
根据工程目的、施工场所、应用技术等的不同,园林生态工程可以分为生态修复和园林绿化两大类别,具体情况如下表:


另外,按照不同的投资主体划分,园林生态工程类别大致又可分为政府投资类项目和地产商投资类项目,政府投资类项目主要指由政府投资建设的广场、公园、道路绿化及生态修复项目;地产商投资类项目主要指由房地产企业为其修建的住宅、酒店、写字楼、商业广场、旅游度假项目等所配套的园林绿化景观。
本文地址:http://www.zwzyzx.com/content-268-191203-1.html
上一篇:园林生态工程行业的概念
下一篇:生态修复和园林绿化的异同
相关资讯
- 社会公众和舆论对环境关注提升,环境污染责任主体将更加重视环境治理(2015-06-10)
- 在各类型的景观照明投资规模及格局情况(2015-08-07)
- 我国分区域城市绿地面积、公园绿地面积、公园个数和公园面积(2014-12-25)
- 中国建筑业发展环境及趋势研究(2013-12-05)
- 中国无碱2400 号缠绕纱价格情况(2016-03-28)
- 缆索在大型桥梁中的应用情况(2015-07-11)
- 国内地基与基础工程行业主要法律法规(2015-04-10)
- 2012-2013年内蒙古地区按项目规模分房地产开发完成投资情况(2014-02-15)
合作媒体
最新报告
定制出版
热门报告
免责声明
中为咨询所引述的资料是用于行业市场研究以及讨论和交流,并注明出处,部分内容是由相关机构提供。若有异议请及时联系本公司,我们将立即依据相关法律对文章进行删除或作相应处理。查看详细》》



