建筑智能化行业管理体制和政策支持
相关报告
- 数据更新中...
(1)行业主管部门
公司所属的建筑智能化行业为竞争性行业。行业主管部门为国家发改委、住房和城乡建设部。住房和城乡建设部对全国的建筑活动实施统一监督管理。建筑行业管理体制主要包括三部分:一是对市场主体资格和资质的管理;二是对建设工程项目全过程的管理;三是制订和推行行业标准。
本行业的行业协会为中国建筑业协会智能建筑分会。它是由全国各地区、各部门从事智能建筑施工、系统集成、产品研发、教学等相关的企(事)业单位自愿参加组成,是中国建筑业协会的分支机构。
(2)行业主要法律法规和产业政策
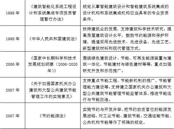
①行业相关法律法规和产业政策
近几年国家关于建筑智能化行业的相关法律法规和产业政策如下:




②行业标准规范及管理规定
国家已经制定的建筑智能化行业标准规范主要有:《智能建筑设计标准》(GB/T50314-2015)、《综合布线系统工程设计规范》(GB/T50311-2007)、《综合布线系统工程验收规范》(GB/T50312-2007)、《智能建筑工程质量验收规程》(GB50339-2013)、《安全防范工程技术规范》(GB50348-2004)、《建筑电子信息系统防雷技术规范》(GB50343-2012)等。
建设部针对建筑智能化行业制定的相关管理规定包括:《建筑智能化系统工程设计管理暂行规定》(建设[1997]290号)、《建筑智能化系统工程设计和系统集成专项资质管理暂行办法》(建设[1998]194号)、《建筑业企业资质管理规定》(建设部令第22号)和《建筑业企业资质等级标准》(建建[2014]159号)、《建筑智能化系统集成工程设计与施工资质标准》(建市[2006]40号)、《民用建筑节能管理规定》(建设部令第143号)等。
本文地址:http://www.zwzyzx.com/content-268-207214-1.html
上一篇:建筑智能化行业与上下游的关系
下一篇:建筑智能化行业市场规模
相关资讯
- 中国LED产业投资额将有效支撑高纯工艺系统市场需求(2014-06-13)
- 国内园林绿化行业发展状况及规模(2015-05-07)
- 园区开发与上下游行业之间的关联性及影响(2015-04-16)
- 中国二线城市土地供应数据(2016-03-25)
- 大型石油炼化基地建设和国家石油储备计划实施(2015-07-29)
- 全国建筑装饰行业前十名公司名称、业务特点(2014-05-31)
- 建筑物资租赁行业发展趋势(2016-03-15)
- 我国建筑装饰石材行业进入的主要壁垒(2014-06-20)
合作媒体
最新报告
定制出版
热门报告
免责声明
中为咨询所引述的资料是用于行业市场研究以及讨论和交流,并注明出处,部分内容是由相关机构提供。若有异议请及时联系本公司,我们将立即依据相关法律对文章进行删除或作相应处理。查看详细》》



