园林绿化工程施工行业监管体制情况
相关报告
- 全国主要地区园林绿化产业发展状况暨投资环境调查研究报告(2014-12-04)
- 2015-2020年中国苗木培育行业市场重点层面调查研究报告(2015-09-21)
- 2014-2018年中国地产景观区域行业调查研究及投资前景分析报告(2014-06-12)
- 2014-2018年中国道路绿化区域行业调查研究及投资前景分析报告(2014-06-12)
- 2015-2020年中国苗木培育行业运行研究及市场投资发展分析报告(2015-06-19)
- 2015-2020年中国苗木培育行业深度调研及市场投资发展研究报告(2015-08-07)
- 2014-2018年中国道路绿化区域市场调查研究及投资前景分析报告(2014-06-12)
- 2014-2018年中国地产景观区域市场调查研究及投资前景分析报告(2014-06-12)
- 2015-2020年中国苗木培育行业市场主要领域调查分析报告(2015-09-21)
- 2016-2022年中国苗木培育行业市场深度调查研究及投资咨询报告(2015-12-16)
1995年原建设部制定了《城市园林绿化企业资质管理办法》和《城市园林绿化资质标准》,提出对城市园林绿化企业实行资质审查发证管理,并于2006年5月、2007年2月、2009年10月,先后三次修订了《城市园林绿化企业资质标准》。城市园林绿化企业资质审查按《城市园林绿化企业资质标准》分级进行,并统一印制《城市园林绿化企业资质证书》。企业资质主要指企业的人员素质、技术及管理水平、工程设备、资金及效益情况、承包经营能力和建设业绩等。
各级城市园林绿化企业资质审批主管部门表



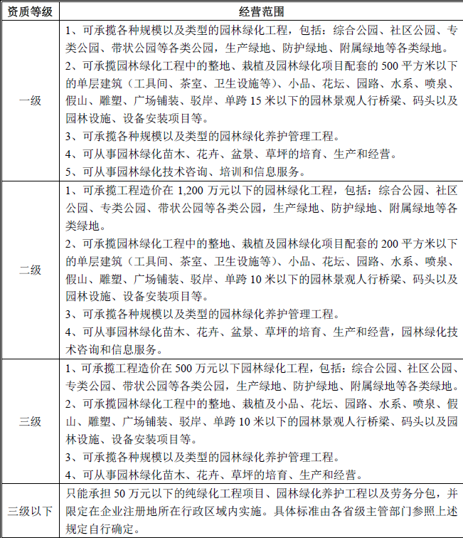
各级城市园林绿化资质的承担业务经营范围表

本文地址:http://www.zwzyzx.com/content-268-99575-1.html
上一篇:国内园林绿化行业主管部门
下一篇:国内园林设计行业监管体制情况
相关资讯
- 雨污分流为市政排水管道建设带来巨大增长空间(2015-04-29)
- 国内物流仓储行业对建筑围护系统对需求情况(2014-06-29)
- 国内园林景观行业市场竞争格局(2015-04-07)
- 国内工程监理行业技术水平状况(2014-12-15)
- 中国建筑检测行业的周期性、区域性及季节性特征(2016-04-28)
- 依托长江经济带建设,安徽省水运市场规模持续扩大(2015-12-17)
- 瑞泰科技是中建材集团旗下唯一迄今尚未有改革动作的A股上市公司(2016-07-05)
- 国内卫生洁具行业市场容量规模(2014-12-24)
合作媒体
最新报告
定制出版
热门报告
免责声明
中为咨询所引述的资料是用于行业市场研究以及讨论和交流,并注明出处,部分内容是由相关机构提供。若有异议请及时联系本公司,我们将立即依据相关法律对文章进行删除或作相应处理。查看详细》》



