国内户外用品行业主管部门、行业管理体制
相关报告
- 2015-2020年中国户外鞋袜行业市场重点层面调查研究报告(2015-09-17)
- 2016-2022年中国户外装备区域行业市场调查研究及发展分析报告(2015-11-17)
- 2015-2020年中国户外鞋袜行业市场调查研究及投资发展分析报告(2015-06-17)
- 2016-2022年中国户外鞋袜行业市场深度调查研究及投资咨询报告(2015-12-11)
- 2015-2020年中国户外鞋袜行业市场主要领域调查分析报告(2015-09-17)
- 2015-2019年户外用品项目商业计划书(2014-11-19)
- 2015-2020年中国户外用品行业市场深度剖析及投资前景趋势研究报告(2015-03-10)
- 2015-2019年中国户外用品业兼并重组及投资建议研究分析报告(2014-11-20)
- 2015-2020年中国户外用品行业市场深度调查研究及投资前景分析报告(2015-03-10)
- 2014-2018年中国户外用品行业市场深度调查研究及投资前景咨询研究报告(2014-01-16)
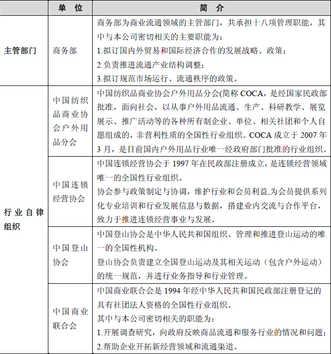
目前,我国对户外用品连锁零售行业的监管以行业自律为主、宏观调控为辅。行政管理部门为商务部和各地商业管理部门;行业自律组织为中国纺织品商业协会户外用品分会(COCA1)、中国商业联合会、中国连锁经营协会和中国登山协会。主管部门与各行业协会的简介如下:


本文地址:http://www.zwzyzx.com/content-272-130888-1.html
相关资讯
- 2013年度全国纺织业大中型工业企业主要指标(2014-03-07)
- 国内服装面料行业周期性、季节性及区域性特征(2014-10-31)
- 国内女装行业进入的主要壁垒(2015-01-06)
- 经济低迷下高性价比产品成功经验—优衣库、GAP(2016-08-11)
- 我国纺织业的劣势(2016-05-31)
- 国内女皮鞋行业技术趋势(2015-01-28)
- 国内皮鞋行业市场容量(2014-05-29)
- 国内女装行业技术特征(2015-01-06)
合作媒体
最新报告
定制出版
热门报告
免责声明
中为咨询所引述的资料是用于行业市场研究以及讨论和交流,并注明出处,部分内容是由相关机构提供。若有异议请及时联系本公司,我们将立即依据相关法律对文章进行删除或作相应处理。查看详细》》



