早教市场格局愈发有序,未来发展健康化
相关报告
- 2014-2018年中国早教区域市场调查研究分析及投资前景研究报告(2014-01-07)
- 2014-2018年中国民办教育区域市场调查研究分析及投资前景研究报告(2014-01-07)
- 2014-2018年中国学前教育区域市场调查研究分析及投资前景研究报告(2014-01-14)
- 2014-2018年中国语言培训区域市场调查研究及投资前景分析报告(2014-04-28)
- 2014-2018年中国职业教育区域市场调查研究分析及投资前景研究报告(2013-12-26)
- 2014-2018年中国幼儿教育区域市场调查研究分析及投资前景研究报告(2014-01-07)
我国早教行业正式起步于上世纪九十年代末,1998年国内第一家早教中心在北京成立。步入新千年,早教产业发展迅猛,多家机构迅速加入行业,2002年仅北京就有超过100家早教机构。其中鱼龙混杂的程度可想而知,竞争较为激烈。再经历数年高速发展,行业依然处于完全竞争状态,新增机构逐渐减少,原有企业压力巨大。整个产业在经历阵痛期后,逐步回归健康有序的发展态势。大企业做大做强,规模化发展造就产业知名品牌。如逐渐打开国内市场的海外知名企业“金宝贝”、“美吉姆”,国内品牌“东方爱婴”、“红黄蓝”等。
现阶段国内早教机构国内外品牌不相伯仲,由于各自目标客户群不同,目前发展态势均较为良好。国外品牌以一线城市高收入家庭为目标客户群,由于目标客户群体数量有限,因此拓展速度较慢,以“金宝贝”为代表;国内品牌以一二线城市的中端收入家庭为主,拓展速度较快,以“红黄蓝”为代表。
行业健康发展有助于打造国内知名航母级早教企业。人口基数庞大、父母对早教重视程度提升、消费能力升级,伴随未来产业规模大幅扩大,有望塑造重量级企业。
中国早教教育行业发展进程

目前国内对于学龄前教育的相关政策大部分仍停留在幼儿园层面,未来相关利好和限制政策有待陆续拟定。未来市场机遇与挑战并存。
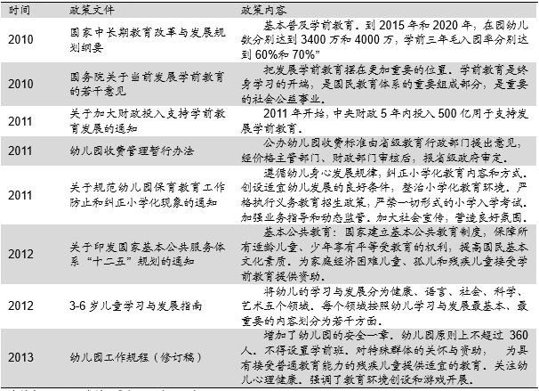
学前教育相关政策汇总

国内早教市场在线教育领域尚处于起步阶段,市场规模较小,未来发展空间巨大。
在线教育市场规模预测(0-4岁早教市场)

本文地址:http://www.zwzyzx.com/show-259-214194-1.html
相关资讯
- 2013年度河南地区中等职业学校(机构)教职工情况(2014-03-26)
- 2013年度全国非学历教育学生总计情况(2014-03-23)
- 中国四大体育集团各有千秋,基因决定商业模式(2016-03-30)
- 国内影视后期制作行业政策与管理体系情况(2016-04-06)
- 历史回溯:中国音乐盗版从何而来(2016-07-28)
- 户外运动细分领域带来多样化投资机会(2016-10-14)
- 国产动画电影IP:成熟IP数量较少(2016-09-20)
- 网络大电影野蛮生长,独播化与付费趋势初现(2017-01-02)
合作媒体
最新报告
定制出版
热门报告
免责声明
中为咨询所引述的资料是用于行业市场研究以及讨论和交流,并注明出处,部分内容是由相关机构提供。若有异议请及时联系本公司,我们将立即依据相关法律对文章进行删除或作相应处理。查看详细》》



