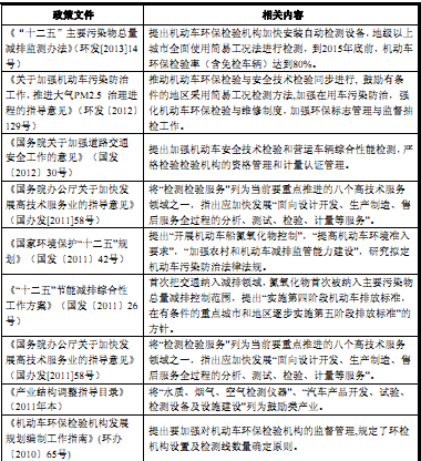
机动车排放物及安全检测仪器及系统行业主要政策情况
相关报告
- 2015-2020年中国临床检验分析仪器行业市场重点层面调查研究报告(2015-09-24)
- 2016-2022年中国特定蛋白分析仪器试剂行业市场深度调查研究及投资咨询报告(2015-11-19)
- 2015-2020年中国元素分析仪器行业市场重点层面调查研究报告(2015-09-02)
- 2015-2020年中国元素分析仪器行业市场主要领域调查分析报告(2015-09-02)
- 2015-2020年中国信号分析仪器行业市场深度剖析及投资发展研究报告(2015-07-22)
- 2015-2020年中国元素分析仪器行业深度调研及市场投资发展研究报告(2015-07-21)
- 中国临床检验分析仪器行业市场深度调查研究及投资咨询报告(2018-07-19)
- 2015-2020年中国气体分析仪器行业市场重点层面调查研究报告(2015-09-06)
- 中国凝血分析仪器行业市场深度调查研究及投资咨询报告(2018-07-20)
- 2016-2022年中国免疫分析仪器区域行业市场调查研究及发展分析报告(2015-10-22)
产品主要用于机动车排放物及安全检测,近年来主要产业政策如下:

(资料来源:中为咨询网可专业提供机动车排放物检测仪器行业研究报告,机动车排放物检测系统行业分析报告,机动车安全检测仪器行业调查报告,机动车安全检测系统市场分析报告……)
本文地址:http://www.zwzyzx.com/show-267-74210-1.html
相关资讯
- 柔性交流输配电变流器纯水冷却设备市场需求分析(2014-06-10)
- 煤炭洗选设备制造企业向成套设备供应商和服务商转变(2014-06-20)
- 工业车辆进口国同类产品的竞争格局(2014-10-23)
- LED照明行业的区域性、周期性、季节性特征(2014-06-30)
- 全球测量/检测压力仪表市场国际贸易额的年均复合增长率为10.72%(2014-07-04)
- 发电设备淘汰落后产能、升级技改及定期备件更换市场(2014-06-03)
- 国内轴承行业的技术发展特点(2015-01-05)
- 国内缝制机械设备电控行业技术水平及技术特点(2015-01-06)
合作媒体
最新报告
定制出版
热门报告
免责声明
中为咨询所引述的资料是用于行业市场研究以及讨论和交流,并注明出处,部分内容是由相关机构提供。若有异议请及时联系本公司,我们将立即依据相关法律对文章进行删除或作相应处理。查看详细》》



