MEMS压力传感器芯片市场竞争格局及市场化程度
相关报告
- 数据更新中...
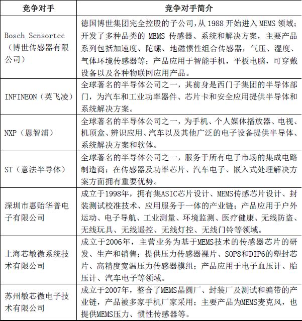
MEMS压力传感器芯片市场中,BoschSensortec(博世传感器有限公司)、INFINEON(英飞凌)、NXP(恩智浦)和ST(意法半导体)等国际大厂商占据主要市场份额;国内厂商起步较晚,规模较小,整体实力不强,主要厂商包括深圳市惠贻华普电子有限公司、上海芯敏微系统技术有限公司和苏州敏芯微电子技术有限公司等。具体如下:


本文地址:http://www.zwzyzx.com/show-269-184106-1.html
下一篇:工业物联网市场发展情况及规模
相关资讯
- 晶闸管的器件特点和应用特点(2015-05-25)
- 图像显示是最富冲击力的信息传输方式(2016-11-17)
- 国内金融安防行业市场竞争态势(2015-01-27)
- 国内光模块行业主要主管部门(2014-06-26)
- 传感器及智能化仪器仪表产业历来得到国家产业政策的大力支持(2014-08-09)
- 2009-2012年全国互联网宽带接入端口数量情况(2014-03-14)
- 全球生物特征识别在公共领域的应用情况(2015-03-01)
- 京信通信(2342.HK):基站天线王者,有源阵列天线获突破(2016-10-17)
合作媒体
最新报告
定制出版
热门报告
免责声明
中为咨询所引述的资料是用于行业市场研究以及讨论和交流,并注明出处,部分内容是由相关机构提供。若有异议请及时联系本公司,我们将立即依据相关法律对文章进行删除或作相应处理。查看详细》》



