中国光电博览会发展情况
相关报告
- 数据更新中...
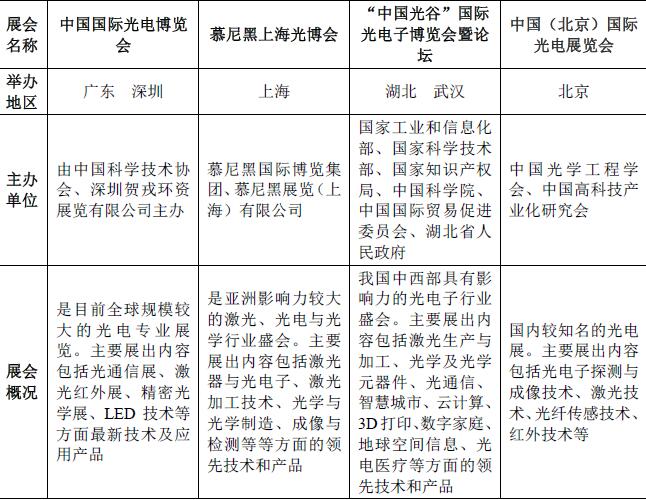
光电博览会是我国向国内外展示光电产业最新产品与技术的专业性和国际性的高端展会。我国目前有四大光电博览会,分别为中国国际光电博览会、慕尼黑上海光博会、“中国光谷”国际光电子博览会暨论坛和中国(北京)国际光电
展览会(四大光博览会的具体情况见下表)。其中:1)中国国际光电博览会是我国创办最早、全球规模较大的光电专业展览,已成功举办十七届;2)慕尼黑上海光博会是由外商会展企业主办,是亚洲影响力较大的光电行业盛会;3)“中国光谷”国际光电子博览会暨论坛是国内中西部具有影响力的光电子行业盛会,
至今已成功举办12届,在国际上有较高知名度;4)中国(北京)国际光电展览会是我国北方知名的光电展会,每年在首都北京举行。是2013年第十届、2014年第十一届和2015年第十二届“中国光谷”国际光电子博览会暨论坛的执行承办方。第十届“中国光谷”国际光电子博览会暨论坛是湖北首个转型为“政府引导、企业操办”的国际性展会。根据官方网站显示,我国四大光电博览会的情况如下表所示:


本文地址:http://www.zwzyzx.com/show-270-188485-1.html
上一篇:中国建筑材料行业会展规模
下一篇:中国科技博览会发展情况
相关资讯
- 1-10月江西省消费品市场继续保持平稳发展态势(2013-12-14)
- 上海迪士尼区位优势明显,交通配套便捷(2016-07-22)
- 零售企业的配送模式分为配送、直通和直送三种方式(2014-06-28)
- 零售2.0背景:消费从粗放增长到存量竞争(2016-07-15)
- 电子商务行业竞争情况(2016-06-28)
- 陕西西安站台价格暂稳 贸易商购销谨慎(2013-12-15)
- 国内百货零售市场份额情况(2014-12-25)
- 眼镜零售行业政策(2015-12-21)
合作媒体
最新报告
定制出版
热门报告
免责声明
中为咨询所引述的资料是用于行业市场研究以及讨论和交流,并注明出处,部分内容是由相关机构提供。若有异议请及时联系本公司,我们将立即依据相关法律对文章进行删除或作相应处理。查看详细》》



