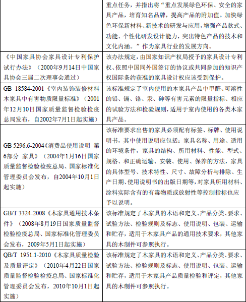
国内家具行业主要法律、法规及行业标准
相关报告
- 2014-2018年中国家具清洗用品企业拟IPO上市细分市场研究报告(2014-10-17)
- 2015-2020年中国实木类家具行业市场深度调查研究及投资前景分析报告(2015-03-05)
- 全国主要地区板式家具机械产业发展状况暨投资环境调查研究报告(2014-11-25)
- 2016-2022年中国商用家具行业市场深度调查研究及投资咨询报告(2015-12-15)
- 2015-2020年中国家具行业深度调研及市场投资发展研究报告(2015-08-07)
- 2014-2018年中国家具行业市场全面深度调查研究及投资研究报告(2013-12-28)
- 2015-2020年中国综合类家具行业市场主要领域调查分析报告(2015-09-18)
- 2014-2018年中国家具企业拟IPO上市细分市场研究报告(2013-12-10)
- 2015-2019年中国酒店家具业兼并重组及投资建议研究分析报告(2014-11-20)
- 2015-2020年中国全屋板式家具行业市场主要领域调查分析报告(2015-09-18)
行业主要法律、法规及行业标准




本文地址:http://www.zwzyzx.com/show-271-100121-1.html
上一篇:新疆内主要物流企业的情况
下一篇:国内公路养护行业主管部门情况
相关资讯
- 中国物流设施总供给不足,市场集中度低(2016-07-26)
- 国内较为知名的海洋旅游运输企业(2014-06-12)
- 全国普通铁路客车拥有量(万辆)(2017-02-04)
- 轨道交通设备海外市场业务增长迅猛,有望保持高增长(2017-02-04)
- 国内进入城市智能交通系统行业的主要壁垒(2015-04-13)
- 2009-2012年全国邮政快递业务量情况(2014-03-14)
- 国内道路运输行业许可经营特征(2015-01-16)
- 未来国内外轨道交通设备投资额的递增将为大型铸钢件企业创造空间(2014-06-03)
合作媒体
最新报告
定制出版
热门报告
免责声明
中为咨询所引述的资料是用于行业市场研究以及讨论和交流,并注明出处,部分内容是由相关机构提供。若有异议请及时联系本公司,我们将立即依据相关法律对文章进行删除或作相应处理。查看详细》》



