新能源汽车爆发式增长将大幅拉升锂电池需求
相关报告
- 2015-2020年中国电池隔膜行业运行研究及市场投资发展分析报告(2015-06-04)
- 2015-2019版电解液行业企业建设项目可行性研究报告(2014-11-04)
- 2015-2019年磷酸铁锂电池项目商业计划书(2014-10-31)
- 2016-2022年中国锂电池精密结构件行业市场深度调查研究及投资咨询报告(2015-12-08)
- 中国隔膜行业市场深度调查研究及投资咨询报告(2018-08-17)
- 2015-2019年中国电解液企业拟IPO上市细分市场研究报告(2014-11-04)
- 2015-2019年新能源汽车项目商业计划书(2014-10-24)
- 2016-2022年中国隔膜泵区域行业市场调查研究及发展分析报告(2015-11-04)
- 2015-2020年中国锂电池行业市场主要领域调查分析报告(2015-08-31)
- 2015-2019年中国锂电池业兼并重组及投资建议研究分析报告(2014-11-03)
我国已经超越美国成为世界第一大汽车生产国和消费国,然而能源紧缺和环境污染成为了制约我国汽车工业发展的两大障碍。面对这一困境,研发、使用新能源汽车是未来汽车工业发展的必然方向,也是我国汽车工业弯道赶超传统百年汽车强国的历史机遇。
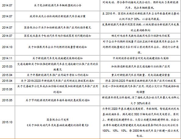
我国新能源汽车产业始于21世纪初,2009年,在扶持政策出台背景下,我国新能源汽车驶入快速发展轨道,虽在乘用车市场遭到冷遇,但在商用车市场已开始迅猛增长。2010年国务院发布《关于加快培育和发展战略性新兴产业的决定》,确定将新能源汽车作为七大战略性新兴产业之一。2012年4月18日国务院总理温家宝主持召开国务院常务会议,会议要求争取2015年当年生产的乘用车平均燃料消耗量降至每百公里6.9升。从2014年开始,含金量较高的新能源汽车利好政策密集出炉。我国新能源汽车行业主要政策


受利好政策刺激,尤其是免征购置税、车船税、国家财政补贴、地方财政补贴、一线城市新能源专用车牌等政策的影响,我国新能源汽车驶入快速发展轨道。2014年我国新能源汽车销量爆发性增长,呈现出产销两旺的局面,2014年新能源汽车产量和销量分别为7.8万辆和7.5万辆,同比增速分别为347.7%和323.8%。2015年延续了2014年的火爆行情,新能源汽车产量和销量分别为34万辆和33.1万辆,同比增长分别为333.7%和342.9%。2016年1-2月,我国新能源汽车产量3.8万辆,销量3.6万辆,比去年同期均增长了1.7倍,中汽协预计2016年全年新能源汽车产销量将达到70万辆,同比翻番,继续保持快速增长。我国新能源汽车产销量从2014年开始爆发性增长

根据201250年6月国务院发布的《节能与新能源汽车产业发展规划(2012—2020年)》,到2020年,纯电动汽车和插电式混合动力汽车生产能力达200万辆、累计产销量超过50040%万辆,按此计算,2015-2020年我国新能源汽车的产销量年均复合增长率为43%,发展空间十分广阔。
在新能源汽车爆发式增长的拉动下,我国锂电池产量也出现了快速增长。国家统计局数据显示,2008年我国锂电池产量为10.33亿只,2014年达到52.87亿只,年均复合增长率30%为31.3%,随着我国锂电池下游应用领域需求的不断增加,预计未来几年锂电池市场将以年均近25%的增速继续增长。我国锂离子电池产量及增速

本文地址:http://www.zwzyzx.com/show-279-196256-1.html
上一篇:家庭机器人未来市场空间广阔
相关资讯
- 汽车内饰件行业与上、下游之间的关联性(2014-08-05)
- 市场空间巨大为广播电视发射设备行业发展奠定了坚实基础(2014-06-17)
- 2011年至2014年全球半导体市场容量变化趋势图(2014-08-07)
- 管理软件平台的一体化建设是部队信息化建设的必然趋势(2014-06-07)
- 国内天然气加气站设备的市场前景(2014-08-25)
- 专项整顿与规范市场秩序有利于光通信行业健康发展(2014-12-30)
- 国内焦炭行业市场竞争格局及市场化程度(2014-08-14)
- 我国PCB专用油墨应用发展情况(2014-05-31)
合作媒体
最新报告
定制出版
热门报告
免责声明
中为咨询所引述的资料是用于行业市场研究以及讨论和交流,并注明出处,部分内容是由相关机构提供。若有异议请及时联系本公司,我们将立即依据相关法律对文章进行删除或作相应处理。查看详细》》



