我国汽车零部件进出口业务将会蓬勃发展,由此带来大量的物流需求
相关报告
- 2015-2019年中国整车仓储行业市场发展研究及投资机会分析报告(2014-11-25)
- 2015-2019年中国零部件物流行业市场发展研究及投资机会分析报告(2014-11-25)
- 2015-2019年中国整车运输行业市场发展研究及投资机会分析报告(2014-11-25)
- 2015-2019年中国IT物流行业市场发展研究及投资机会分析报告(2014-11-25)
- 2015-2020年中国航空物流服务行业市场发展研究及投资机会分析报告(2015-03-27)
- 2015-2019年中国汽车物流行业市场深度分析及投资决策研究报告(2014-11-25)
- 2015-2019年中国整车运输行业市场深度分析及投资决策研究报告(2014-11-25)
- 2015-2019年中国IT物流行业市场深度分析及投资决策研究报告(2014-11-25)
- 2015-2019年中国整车仓储行业市场深度分析及投资决策研究报告(2014-11-25)
- 2015-2019年中国零部件物流行业市场深度分析及投资决策研究报告(2014-11-25)
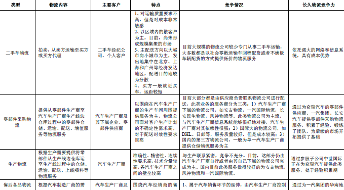
汽车进出口零部件(简称KD 件)按照组装零散程度不同可大致分为SKD件(半散件,即可直接用于组装汽车的零部件,例如发动机、轮胎、车体外壳等)与CKD 件(全散件,即较为零散的标准零件,例如后视镜、仪表盘等)。全球大多数国家出于保护本地汽车产业的目的,对整车进口征收较高额的关税,但对SKD 件征收的关税较低,而CKD 相应的关税更低。受关税政策影响,对价格敏感度较高的低端汽车品牌的国际贸易更倾向于转变为汽车零部件进出口,即在销售国或地区投资设立生产线,向销售国或地区出口汽车零部件,在销售地区组装成整车再销售。我国汽车零部件进出口业务将会蓬勃发展,由此带来大量的物流需求,主要包括KD 件分拣包装、报关清关、国际货代、运输仓储等方面。以上各类汽车物流业务比较如下:




本文地址:http://www.zwzyzx.com/show-279-71928-1.html
下一篇:国内汽车物流行业发展历程
相关资讯
- 我国体外诊断试剂市场发展规模(2014-06-11)
- 更多的视频传输拉动网络数据流量增长(2014-07-11)
- 2010-2017年中国石英晶体元器件产值发展趋势(2014-07-02)
- 不断增加的设备数量推动网络数据流量增长(2014-07-11)
- 轨道交通电源系统上下游行业之间的关联性及影响(2015-08-27)
- 在中部崛起的战略大背景下 持续拉动民爆行业的增长(2014-06-13)
- 安徽省粳稻种子市场现状及前景(2014-09-12)
- AM市场主要是伴随着汽车保有量的增加而发展(2015-07-31)
合作媒体
最新报告
定制出版
热门报告
免责声明
中为咨询所引述的资料是用于行业市场研究以及讨论和交流,并注明出处,部分内容是由相关机构提供。若有异议请及时联系本公司,我们将立即依据相关法律对文章进行删除或作相应处理。查看详细》》



