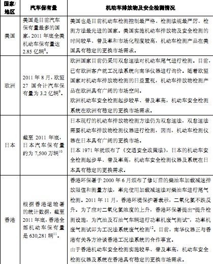
机动车检测产品的海外市场较大的市场空间
相关报告
- 2015-2019年中国信号分析仪器企业拟IPO上市细分市场研究报告(2014-11-06)
- 2016-2022年中国免疫分析仪器区域行业市场调查研究及发展分析报告(2015-10-22)
- 2016-2022年中国生化分析仪器行业市场深度调查研究及投资咨询报告(2015-11-20)
- 2016-2022年中国血型分析仪器试剂行业市场深度调查研究及投资咨询报告(2015-11-19)
- 2015-2020年中国血型分析仪器试剂行业市场重点层面调查研究报告(2015-09-24)
- 2015-2020年中国信号分析仪器行业深度调研及市场投资发展研究报告(2015-07-22)
- 全国主要地区气体分析仪器产业发展状况暨投资环境调查研究报告(2014-11-27)
- 2015-2019年中国分析仪器业兼并重组及投资建议研究分析报告(2014-11-04)
- 2015-2019年中国气体分析仪器企业拟IPO上市细分市场研究报告(2014-11-06)
- 2015-2020年中国生化分析仪器行业市场主要领域调查分析报告(2015-09-25)
随着人们对机动车环保安全越来越重视, 机动车检测产品的海外市场较大的市场空间
①发达国家和地区市场

②发展中国家和地区

综上,机动车检测产品在海外市场需求量较大。(资料来源:中为咨询网可专业提供机动车排放物检测仪器行业研究报告,机动车排放物检测系统行业分析报告,机动车安全检测仪器行业调查报告,机动车安全检测系统市场分析报告……)
②发展中国家和地区

本文地址:http://www.zwzyzx.com/show-279-74304-1.html
相关资讯
- 影响我国园林绿化行业发展的有利因素(2014-06-11)
- 国内男装行业与上下游行业之间的关联性及影响(2014-10-12)
- 箱式变电站等户外箱式电力设备的发展背景(2015-08-18)
- 海洋潜水装备行业与上、下游行业之间的关联性(2015-04-16)
- 全球光伏市场规模及发展状况(2014-07-04)
- 国内清洗设备行业技术要求越来越高(2014-06-20)
- 影响我国纯碱行业发展的有利因素(2014-06-14)
- 国内体外诊断行业进入的主要壁垒(2014-06-11)
合作媒体
最新报告
定制出版
热门报告
免责声明
中为咨询所引述的资料是用于行业市场研究以及讨论和交流,并注明出处,部分内容是由相关机构提供。若有异议请及时联系本公司,我们将立即依据相关法律对文章进行删除或作相应处理。查看详细》》



