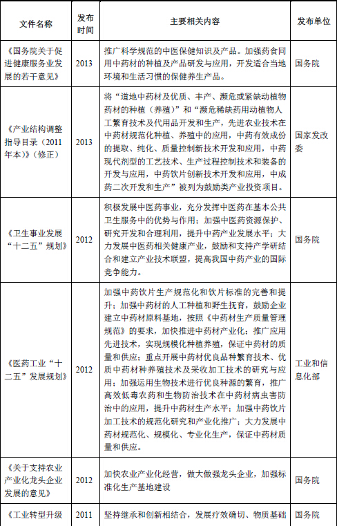
国内中药饮片行业主要产业政策与发展规划
相关报告
- 2015-2020年中国铁皮石斛行业市场重点层面调查研究报告(2015-09-23)
- 2015-2020年中国中药材行业市场深度剖析及投资发展研究报告(2015-06-25)
- 2016-2022年中国中药材行业市场深度调查研究及投资咨询报告(2015-11-19)
- 2015-2020年中国中药材行业运行研究及市场投资发展分析报告(2015-05-09)
- 2016-2022年中国食药用菌区域行业市场调查研究及发展分析报告(2015-10-21)
- 2014-2018年中国中药饮片企业拟IPO上市细分市场研究报告(2014-10-08)
- 2015-2020年中国中药饮片行业市场主要领域调查分析报告(2015-09-23)
- 2015-2020年中国铁皮石斛行业深度调研及市场投资发展研究报告(2015-06-25)
- 2015-2020年中国中药材行业深度调研及市场投资发展研究报告(2015-06-25)
- 2015-2020年中国中药饮片行业深度调研及市场投资发展研究报告(2015-06-25)
产业政策与发展规划






本文地址:http://www.zwzyzx.com/show-329-137435-1.html
上一篇:国内中药饮片行业监管法律法规制度
下一篇:全球药品市场销售情况
相关资讯
- 国内心脑血管中成药竞争状况(2014-08-27)
- 2013年度内蒙古地区乡镇卫生院医疗服务情况分析(2014-04-02)
- 全球医疗器械产业区域发展格局(2015-05-07)
- 医药国企混合所有制改革介绍(2016-10-25)
- 美容行业内主要公司情况(2016-06-21)
- 全球医疗器械行业发展概况及规模(2015-08-05)
- 国内制药行业技术发展水平与特点(2014-07-01)
- 2015年全球微创手术器械销售额可望达到260 亿~290亿美元的规模(2015-01-09)
合作媒体
最新报告
定制出版
热门报告
免责声明
中为咨询所引述的资料是用于行业市场研究以及讨论和交流,并注明出处,部分内容是由相关机构提供。若有异议请及时联系本公司,我们将立即依据相关法律对文章进行删除或作相应处理。查看详细》》



