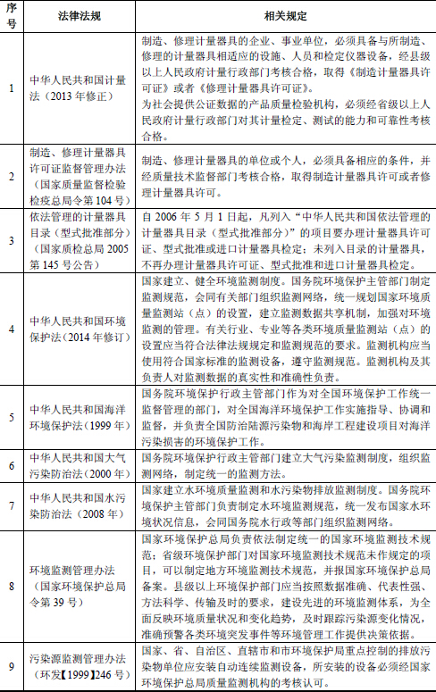
国内环境监测仪器行业主要法律法规
相关报告
- 2015-2020年中国环境监测仪器行业市场主要领域调查分析报告(2015-09-08)
- 2016-2022年中国水质监测系统区域行业市场调查研究及发展分析报告(2015-11-11)
- 2016-2022年中国环境监测系统区域行业市场调查研究及发展分析报告(2015-11-11)
- 2016-2022年中国水质监测系统行业市场深度调查研究及投资咨询报告(2015-12-07)
- 2015-2020年中国环境监测系统行业市场重点层面调查研究报告(2015-09-08)
- 2015-2020年中国环境监测仪器行业市场重点层面调查研究报告(2015-09-08)
- 2015-2020年中国水质监测系统行业市场重点层面调查研究报告(2015-09-08)
- 2016-2022年中国环境监测系统行业市场深度调查研究及投资咨询报告(2015-12-07)
- 2016-2022年中国环境监测仪器行业市场深度调查研究及投资咨询报告(2015-12-07)
- 2016-2022年中国环境监测仪器区域行业市场调查研究及发展分析报告(2015-11-11)
行业主要法律法规


本文地址:http://www.zwzyzx.com/show-331-152333-1.html
下一篇:国内环境监测仪器行业主要产业政策
相关资讯
- 国内节能服务行业与上下游行业的关系(2015-01-12)
- 土壤修复产业方兴未艾(2016-08-22)
- 国内环保产业市场化程度逐步提高(2014-12-25)
- 固体废物的概念(2015-08-10)
- 中国对外直接投资存量规模相对较小(2014-06-18)
- 国内电力信息化行业发展状况(2014-12-06)
- 袋式除尘设备在国际上尤其是新兴经济体具有较大的市场空间(2014-06-24)
- 2012-2013年贵州地区供水用水情况分析(2014-02-20)
合作媒体
最新报告
定制出版
热门报告
免责声明
中为咨询所引述的资料是用于行业市场研究以及讨论和交流,并注明出处,部分内容是由相关机构提供。若有异议请及时联系本公司,我们将立即依据相关法律对文章进行删除或作相应处理。查看详细》》



