国内专用设备零部件行业法规和政策
相关报告
- 数据更新中...
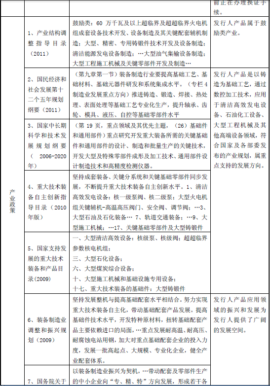
本行业目前的主要法律法规及政策如下:



国家通过制定上述法规政策,鼓励和支持装备制造业的发展,鼓励对先进技术和关键设备、关键零部件实施消化吸收再创新,鼓励高技术含量、高附加值的机电产品出口,有利于安徽应流机电发挥现有技术研发、生产制造、质量控制、客户资源等各方面优势,更多地开发技术含量高、附加值高、市场前景好的专用设备高端零部件产品,提升企业在国内外行业市场的地位。
本文地址:http://www.zwzyzx.com/show-334-167201-1.html
下一篇:装备制造业发展概况及规模
相关资讯
- 国内称重给煤机产品市场竞争格局(2014-12-29)
- 全球各个风电场开发商向全球各大风电整机制造商提出采购计划(2014-12-02)
- 国内硝酸铵行业的利润变动趋势(2014-07-10)
- 工业冷却塔行业与上、下游行业的关联性及影响(2015-06-17)
- 我国机械密封行业进入的主要壁垒(2014-06-07)
- 我国已成为塑料管道机械装备制造大国(2015-04-29)
- 全球火电装机的未来增长主要来自发展中国家(2015-09-10)
- 国内煤矿安全生产监控行业利润水平的变动趋势及变动原因(2015-04-15)
合作媒体
最新报告
定制出版
热门报告
免责声明
中为咨询所引述的资料是用于行业市场研究以及讨论和交流,并注明出处,部分内容是由相关机构提供。若有异议请及时联系本公司,我们将立即依据相关法律对文章进行删除或作相应处理。查看详细》》



