机动车排放物及安全检测仪器及系统行业主要法规情况
相关报告
- 2014-2018年中国临床检验分析仪器企业拟IPO上市细分市场研究报告(2014-10-10)
- 2015-2020年中国元素分析仪器行业市场深度剖析及投资发展研究报告(2015-07-21)
- 中国血型分析仪器试剂行业市场深度调查研究及投资咨询报告(2018-07-18)
- 2015-2020年中国临床检验分析仪器行业运行研究及市场投资发展分析报告(2015-05-12)
- 2015-2019年中国分析仪器业兼并重组及投资建议研究分析报告(2014-11-04)
- 2015-2020年中国特定蛋白分析仪器试剂行业市场重点层面调查研究报告(2015-09-24)
- 2014-2018年中国信号分析仪器行业市场发展研究及投资前景分析报告(2014-09-28)
- 2015-2020年中国血细胞分析仪器试剂行业市场重点层面调查研究报告(2015-09-24)
- 2016-2022年中国生化分析仪器区域行业市场调查研究及发展分析报告(2015-10-22)
- 2015-2020年中国气体分析仪器行业市场深度剖析及投资发展研究报告(2015-07-22)
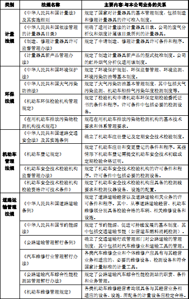
本行业产品相关的法规主要有四大类:计量法规、环境保护法规、机动车管理法规和道路运输管理法规。相关法规的名称、主要内容和/或与业务的关系如下表所列:


(资料来源:中为咨询网可专业提供机动车排放物检测仪器行业研究报告,机动车排放物检测系统行业分析报告,机动车安全检测仪器行业调查报告,机动车安全检测系统市场分析报告……)


(资料来源:中为咨询网可专业提供机动车排放物检测仪器行业研究报告,机动车排放物检测系统行业分析报告,机动车安全检测仪器行业调查报告,机动车安全检测系统市场分析报告……)
本文地址:http://www.zwzyzx.com/show-334-74205-1.html
相关资讯
- 工业车辆进口国的进口政策情况介绍(2014-10-23)
- 非军方抢险救灾领域应急交通工程装备市场需求状况(2014-12-16)
- 国内通信塔行业技术水平及技术特点(2015-09-07)
- 中国工程机械行业市场产销规模情况(2017-01-07)
- 国内电气成套设备行业主管部门与监管体制(2015-01-09)
- 国内冷镦成形设备主要法律法规及产业政策(2015-08-05)
- 亚洲园林机械行业市场容量及前景(2015-02-12)
- 我国数控金属成形机床产量及数控化率情况(2014-12-19)
合作媒体
最新报告
定制出版
热门报告
免责声明
中为咨询所引述的资料是用于行业市场研究以及讨论和交流,并注明出处,部分内容是由相关机构提供。若有异议请及时联系本公司,我们将立即依据相关法律对文章进行删除或作相应处理。查看详细》》



