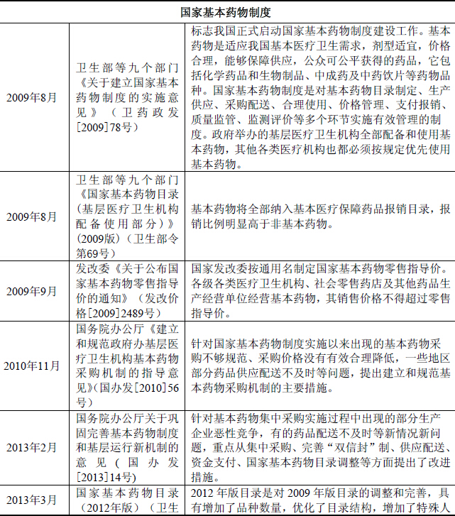
国家基本药物制度情况
相关报告
- 2015-2020年中国冻干粉针剂行业运行研究及市场投资发展分析报告(2015-05-09)
- 2014版特色原料药行业企业建设项目可行性研究报告(2014-10-08)
- 2014版流浸膏剂行业企业建设项目可行性研究报告(2014-10-09)
- 2015-2020年中国小容量注射剂行业市场重点层面调查研究报告(2015-09-23)
- 2015-2020年中国软膏剂行业市场主要领域调查分析报告(2015-09-23)
- 2014-2018年中国原料药企业拟IPO上市细分市场研究报告(2013-12-10)
- 全国主要地区冻干粉针剂产业发展状况暨投资环境调查研究报告(2014-12-01)
- 2014-2018年中国软膏剂行业市场发展研究及投资前景分析报告(2014-09-22)
- 2015-2020年中国环磷酰胺原料药行业市场深度剖析及投资发展研究报告(2015-06-25)
- 2014-2018年中国浸膏剂行业市场深度剖析及投资前景趋势研究报告(2014-09-22)
国家基本药物制度




本文地址:http://www.zwzyzx.com/show-348-121813-1.html
上一篇:国内医疗保险制度改革情况
下一篇:化学药品制剂行业的定义及分类
相关资讯
- 上下游玩具行业之间关系及对其前景发展的影响(2015-06-25)
- 国内湿电子化学品行业发展挑战及不利因素(2015-06-19)
- 非织造布各工艺方法的定义及特点简要介绍(2015-04-25)
- CRTSIII型无砟轨道系统情况介绍(2014-11-24)
- 家用桑拿设备行业经营模式情况(2015-08-20)
- 特种工业缝纫机及特种工业缝纫机电脑控制系统简介(2015-01-06)
- 国内贸易实有市场主体突破7000万户(2019-05-29)
- 国内装饰建材家居行业经营模式情况介绍(2014-11-25)
合作媒体
最新报告
定制出版
热门报告
免责声明
中为咨询所引述的资料是用于行业市场研究以及讨论和交流,并注明出处,部分内容是由相关机构提供。若有异议请及时联系本公司,我们将立即依据相关法律对文章进行删除或作相应处理。查看详细》》



