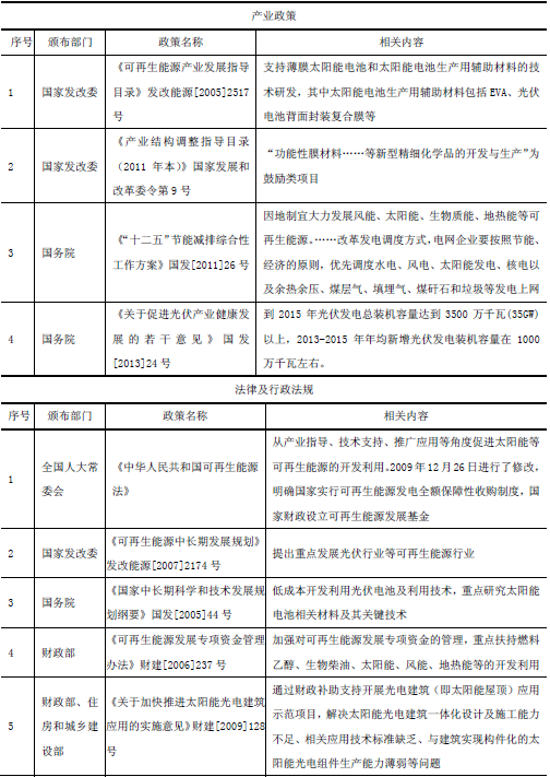
国内太阳能光伏行业主要法律法规及政策
相关报告
- 2015-2020年中国电视机IC行业市场重点层面调查研究报告(2015-09-15)
- 2015-2020年中国建筑胶水行业运行研究及市场投资发展分析报告(2015-05-18)
- 2014-2018年中国压焊机行业市场深度剖析及投资前景趋势研究报告(2014-03-27)
- 2015-2019年中国纱卡灯业兼并重组及投资建议研究分析报告(2014-11-18)
- 2015-2019年米面机械休闲设备项目商业计划书(2014-11-06)
- 2015-2019年中国声卡业兼并重组及投资建议研究分析报告(2014-11-13)
- 2015-2020年中国二胡行业市场主要领域调查分析报告(2015-09-18)
- 2015-2019年中国电动叉车企业拟IPO上市细分市场研究报告(2014-11-07)
- 2015-2019版轨道衡行业企业建设项目可行性研究报告(2014-11-05)
- 2014-2018年中国石头纸包装行业市场深度调查研究及投资前景咨询研究报告(2014-01-16)
近几年来,我国发布了一系列的产业政策、法律及行政法规以促进太阳能行业的健康发展。本行业适用的产业政策及法律、法规情况如下表:



本文地址:http://www.zwzyzx.com/show-348-123673-1.html
上一篇:我国的太阳能资源分布情况
相关资讯
- 国家产业政策支持精细化工行业发展(2014-12-17)
- 国内十溴二苯乙烷产品领域重点企业情况(2014-09-25)
- 我国电影院线行业进入障碍(2014-05-29)
- ECF 漂白主导国外制浆造纸行业,国内尚处起步阶段(2014-06-09)
- 国内外胶印CTP行业市场重点企业介绍(2015-01-27)
- 全社会用电量的持续增长为输配电及控制设备业提供了广阔的发展空间(2014-05-24)
- 国内进入金属切削机床行业的主要障碍(2015-07-02)
- 注射用喹诺酮类抗菌药物竞争格局的未来变化趋势(2014-07-14)
合作媒体
最新报告
定制出版
热门报告
免责声明
中为咨询所引述的资料是用于行业市场研究以及讨论和交流,并注明出处,部分内容是由相关机构提供。若有异议请及时联系本公司,我们将立即依据相关法律对文章进行删除或作相应处理。查看详细》》



