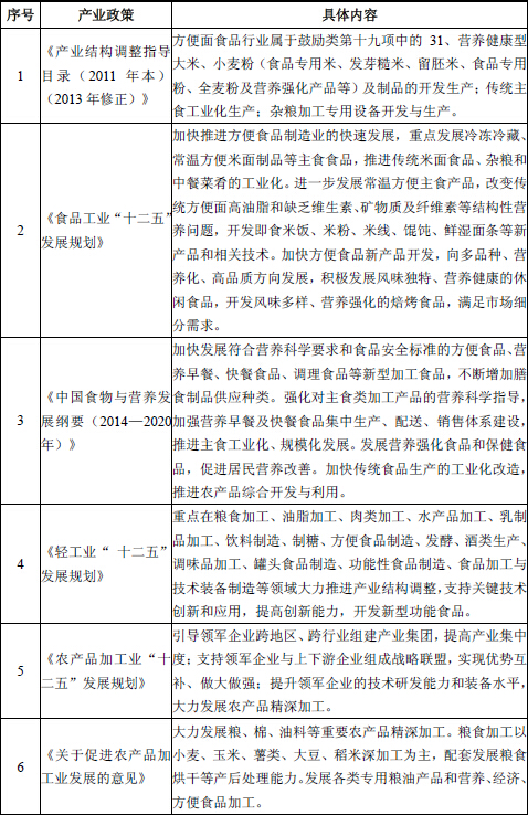
国内方便食品行业主要产业政策
相关报告
- 中国方便食品行业市场深度调查研究及投资咨询报告(2018-07-14)
- 2015-2020年中国方便食品行业市场主要领域调查分析报告(2015-09-22)
- 2014-2018年方便食品项目商业计划书(2014-09-29)
- 2015-2020年中国方便面行业市场深度剖析及投资发展研究报告(2015-06-19)
- 2014-2018年方便食品市场消费购买深度调查研究报告(2013-12-12)
- 2015-2020年中国方便面行业深度调研及市场投资发展研究报告(2015-06-19)
- 2016-2022年中国方便面行业市场深度调查研究及投资咨询报告(2015-11-18)
- 2016-2022年中国方便食品行业市场深度调查研究及投资咨询报告(2015-11-18)
- 2014-2018年中国方便面企业拟IPO上市细分市场研究报告(2014-09-29)
- 2015-2020年中国方便面行业市场主要领域调查分析报告(2015-09-22)
方便面食品行业涉及主要产业政策情况如下:


本文地址:http://www.zwzyzx.com/show-348-142436-1.html
上一篇:国内方便食品行业主要政策法规
下一篇:国内方便食品行业进入的壁垒障碍
相关资讯
- 锦纶织造行业及上下游情况分析(2016-01-22)
- 光模块在数据宽带、电信通讯领域已经有广泛的应用(2014-06-26)
- 国家农机购置补贴政策的基本内容(2015-02-10)
- 包装行业的产业集中度将逐步提高(2014-06-10)
- 园林绿化行业与上、下游行业之间的关系(2015-05-08)
- 我国清洁漂白行业技术水平与技术特点(2014-06-09)
- 国内食品行业主要产业政策情况(2015-05-30)
- 消化系统药物行业的发展现状、趋势(2014-07-09)
合作媒体
最新报告
定制出版
热门报告
免责声明
中为咨询所引述的资料是用于行业市场研究以及讨论和交流,并注明出处,部分内容是由相关机构提供。若有异议请及时联系本公司,我们将立即依据相关法律对文章进行删除或作相应处理。查看详细》》



