国内实验分析仪器行业监管体制和行业政策
相关报告
- 2014-2018年中国食品检测设备行业市场深度调查研究及投资前景咨询研究报告(2014-01-16)
- 2015-2020年中国环境监测系统行业市场主要领域调查分析报告(2015-09-08)
- 2014-2018年中国农产品检测认证区域市场调查研究及投资前景分析报告(2014-06-09)
- 2015-2020年中国实验分析仪器行业市场重点层面调查研究报告(2015-09-06)
- 全国主要地区农产品检测认证产业发展状况暨投资环境调查研究报告(2014-12-05)
- 2016-2022年中国环境监测系统区域行业市场调查研究及发展分析报告(2015-11-11)
- 2015-2020年中国实验分析仪器行业市场主要领域调查分析报告(2015-09-06)
- 2018-2022年中国农产品检测认证行业市场深度分析及投资决策研究报告(2017-10-31)
- 2014-2018年中国农产品检测认证行业市场深度分析及投资决策研究报告(2014-06-09)
- 2014-2018年中国食品检测行业市场发展研究及投资咨询研究报告(2014-01-07)
1、行业主管部门和行业协会
(1)行业主管部门
行业行政主管部门是工信部。工信部负责拟定并组织实施仪器仪表行业规划和产业政策,起草与行业发展和监管相关的法律法规草案,组织拟订并实施行业技术标准和规范,指导行业的质量管理工作,并会同国家其他有关部门制定产业政策、产业发展规划等,指导整个行业的协同有序发展。
其他行业相关主管部门包括国家发改委、国家质检总局、环保部、科技部等。国家发改委的主要职责包括拟订并组织实施国民经济和社会发展战略、中长期规划和年度计划,统筹协调经济社会发展,推进可持续发展,参与编制生态建设、环境保护规划,综合协调环保产业和清洁生产促进有关工作等。
国家质检总局是国务院主管全国质量、计量、出入境商品检验、出入境卫生检疫、出入境动植物检疫、进出口食品安全和认证认可、标准化等工作,并行使行政执法职能的直属机构,主要负责监督管理全国计量器具的生产和销售,制定国家计量技术规范和检定规程,并对各类型涉及计量性能的仪器仪表企业进行计量溯源、计量监督等方面的工作。
环保部为全国环保工作的主管部门,负责制定国家环境监测的规划和政策,提出产业优化布局和政策建议,拟订行业技术规范和标准并组织实施。
科技部主要工作为研究提出科技发展的宏观战略和科技促进经济社会发展的方针、政策及法规,研究制定高新技术产业发展的政策措施,强化高新技术产业化及应用技术的开发和推广工作等。
(2)行业协会
行业协会主要有中国分析测试协会,行业协会为本行业的自律性组织。中国分析测试协会是由全国分析测试及相关业务的单位和组织自愿组成的
专业性社会团体,1986年经国家科委批准成立,业务主管部门是中华人民共和国科学技术部。协会的宗旨是团结会员单位,围绕国家科技发展有关政策和规划,积极开展学术交流、技术培训、咨询服务等工作,同时加强与国际分析测试及仪器界的交流、合作,促进中国分析测试科学技术的普及、提高和发展。
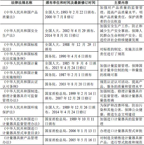
2、行业法律法规
仪器仪表行业主要法律法规如下:

3、产业政策
仪器仪表是装备制造业的重要组成部分,是国家的基础性、战略性产业。大力发展现代高科技仪器仪表产业是我国树立和落实科学发展观,走新型工业化道路,实现国民经济可持续发展的战略举措。近年来,我国政府加大了仪器仪表行业的扶持力度,为此国务院、国家发改委、工业和信息化部、科技部等部门连续颁布了鼓励扶持该行业发展的一系列优惠政策,为其发展创建了良好的外部政策环境。
仪器仪表行业中,实验分析仪器属于国家重点发展的领域。随着社会的进步和经济的发展,对食品安全、环境保护、生命健康、节能高效的要求也不断提高,实验分析仪器技术的发展与进步能促进相关产业持续、健康、良性发展,政府和机构也加强相关领域的立法,并制定各类规范、标准和产业政策,以此引导和鼓励实验分析仪器产业的快速发展。


本文地址:http://www.zwzyzx.com/show-348-184206-1.html
上一篇:国内外制药装备行业内主要企业情况
相关资讯
- 网络游戏行业的产业链情况(2015-04-30)
- 我国军工电子行业技术水平及技术特点(2014-06-04)
- 石材资源分布不均,价格走高(2014-06-20)
- 国内矿采选业务相关的主要产业政策(2014-12-11)
- 纸质休闲文化用品行业的周期性、区域性、季节性特征(2016-03-01)
- 工业节能行业概况介绍(2014-06-01)
- 服装面料与服装的产业链关系情况(2015-05-12)
- 电视剧行业的总供给和总需求处于结构性过剩的状态(2014-06-11)
合作媒体
最新报告
定制出版
热门报告
免责声明
中为咨询所引述的资料是用于行业市场研究以及讨论和交流,并注明出处,部分内容是由相关机构提供。若有异议请及时联系本公司,我们将立即依据相关法律对文章进行删除或作相应处理。查看详细》》



