国内物流行业行业监管体制及主要法规政策
相关报告
- 2015-2020年中国航空物流服务行业市场发展研究及投资机会分析报告(2015-03-27)
- 2015-2020年中国航空物流服务行业市场深度分析及投资决策研究报告(2015-03-27)
1、行业主管部门
道路运输业涉及的主管部门主要有国家发改委、交通运输部、民航总局、工信部和商务部等多个政府部门。其中,国家发改委负责从宏观政策层面对行业进行管理,包括研究制定行业发展战略、方针政策以及总体规划等。
为促进现代物流行业的发展,2005年2月,经国务院批准,国家发改委建立了全国现代物流工作部际联席会议制度,成员包括国家发改委、商务部、铁道部、交通运输部、信息产业部、民航总局、公安部、财政部、海关总署、工商总局、税务总局、质检总局、国家标准委员会、中国物流与采购联合会、中国交通运输协会等15个部门和单位。联席会议主要职责为全面掌握全国现代物流发展情况,分析其发展中存在的问题;综合系统设计现代物流发展的政策、战略和规划;统筹推进现代物流标准化、信息化、统计指标体系、人才培养等基础性工作;指导各省、自治区、直辖市人民政府及其职能部门的现代物流工作;协调解决相关部门的有关问题,促进部门协作配合,实现信息共享,建立长效机制,全面推进现代物流工作。
2、行业协会
与汽车零部件物流行业关系较紧密的全国性协会主要有中国物流与采购联合会下属的汽车物流分会以及中国交通运输协会下属的汽车物流专业委员会。
中国物流与采购联合会是国务院批准设立的中国物流与采购行业社团组织,主要任务是推动中国物流业的发展,推动政府与企业采购事业的发展,推动生产资料流通领域的改革与发展,完成政府委托交办事项。汽车物流分会是中国物流与采购联合会的分支机构。
中国交通运输协会由国家发展与改革委员会主管,协会主要围绕交通运输和物流开展研究咨询、国际交流与合作、人才培训等方面,协助政府、帮助企业开展工作。汽车物流专业委员会是协会的分支机构。
与公司相关的地方物流协会有广东省物流协会和广州物流协会,公司是广东省物流协会的副会长单位及广州物流协会的理事单位。
3、行业主要产业政策
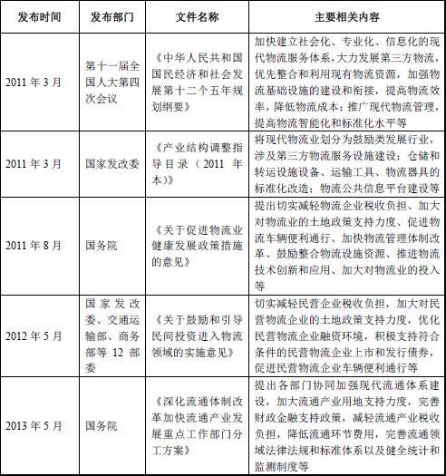
近年来,我国政府陆续出台一系列产业政策,从建立现代物流体系、制定现代物流标准、规范市场竞争以及推进物流企业信息化建设等方面入手,大力推进现代汽车零部件物流业的发展,相关的产业政策主要如下:


本文地址:http://www.zwzyzx.com/show-348-185055-1.html
上一篇:国内外色母粒行业重点企业介绍
下一篇:汽车物流基本情况介绍
相关资讯
- 电子材料流通行业发展的相关政策(2014-07-04)
- 民生信息化行业的周期性、区域性或季节性特征(2014-05-29)
- 国际模具行业发展总体概况(2014-11-22)
- 国内纤维素醚行业主要生产企业情况(2014-08-13)
- 国内机动工业车辆的市场分布情况(2014-10-22)
- 国内建筑节能保温材料行业主管部门、行业监管体制(2015-04-30)
- 国内建筑设计行业业务范围的发展趋势(2014-08-06)
- 当前平板显示技术的主要类别情况(2014-11-01)
合作媒体
最新报告
定制出版
热门报告
免责声明
中为咨询所引述的资料是用于行业市场研究以及讨论和交流,并注明出处,部分内容是由相关机构提供。若有异议请及时联系本公司,我们将立即依据相关法律对文章进行删除或作相应处理。查看详细》》



