内燃叉车——LPG、GNG、LNG等燃气叉车逐渐兴起
相关报告
- 2015-2019年中国电动叉车行业市场深度调查研究及投资前景分析报告(2014-10-21)
- 2016-2022年中国工业车辆行业市场深度调查研究及投资咨询报告(2015-11-28)
- 2015-2019年中国叉车业兼并重组及投资建议研究分析报告(2014-11-06)
- 2015-2020年中国机动工业车辆行业市场重点层面调查研究报告(2015-09-07)
- 全国主要地区电动叉车产业发展状况暨投资环境调查研究报告(2014-11-27)
- 2015-2020年中国叉车行业市场深度剖析及投资发展研究报告(2015-07-23)
- 全国主要地区叉车产业发展状况暨投资环境调查研究报告(2014-11-27)
- 2016-2022年中国电动叉车行业市场深度调查研究及投资咨询报告(2015-12-04)
- 2015-2020年中国电动叉车行业市场重点层面调查研究报告(2015-09-07)
- 2015-2019年中国电动叉车企业拟IPO上市细分市场研究报告(2014-11-07)
行业结构整体调整的同时,伴随技术升级,内燃叉车和电动叉车也在不断演绎新趋势,有望成为未来技术升级方向。
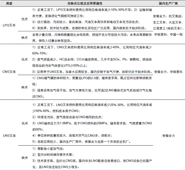
LNG叉车技术要求更高,许多配套设备需进口;2)经济性方面,相对传统柴油/汽油叉车而言,经济性从高到低的排序依次为CNG、LNG和LPG;3)加气便利性方面,LPG通过更换液化气钢瓶即可连续工作,而CNG、LNG需配备加气站进行加气,或在工厂安装橇装式气站,但会一定程度增加成本。
电动叉车大势所趋,但目前国内市场仍以内燃为主,替代过程并非一蹴而就。主要由于三方面因素驱动,以LPG、GNG、LNG等为代表的新能源叉车逐渐兴起,国内厂商也逐步涉足:1)技术升级换代步伐不断加快,新能源利用技术日趋成熟;2)环保法规更趋严格,“国三”、“国四”标准相继施行;3)社会习惯改变,环保理念逐渐深入,劳动人员对工作环境和自身健康更加重视。15年我国内燃叉车市占率为68.70%,占据较高市场份额

按照不同燃气类型,燃气叉车可分为液化石油气(LPG)叉车、压缩天然气(CNG)叉车和液化天然气(LNG)叉车,广义的燃气叉车还包括氢气、沼气和二甲醚叉车等。相对而言,其一定程度保留了传统内燃叉车动力性能,且燃料成本比传统内燃叉车更低,同时又兼具电动叉车无环保、无污染优势,适于对环境要求较高且需较大功率搬运作业的环境。不同类型叉车在经济优势、环保、普及程度及应用要求等方面也各有不同。LPG、CNG、LNG叉车优缺点及国内现状对比

对比发现:1)技术路线方面,LPG叉车相对简单、技术最成熟、应用最早,市场推广条件优于CNG、LNG叉车。
LNG叉车技术要求更高,许多配套设备需进口;2)经济性方面,相对传统柴油/汽油叉车而言,经济性从高到低的排序依次为CNG、LNG和LPG;3)加气便利性方面,LPG通过更换液化气钢瓶即可连续工作,而CNG、LNG需配备加气站进行加气,或在工厂安装橇装式气站,但会一定程度增加成本。
借鉴国外发展路径,LPG叉车或最先得到规模应用,但随着技术进步、LNG配送范围和气站建设拓展,LNG叉车有望获得发展。国内厂商中,LPG叉车已有较多厂商涉足,CNG和LNG叉车生产企业相对较少,安徽合力为三者全面发展企业,是国内CNG、LNG第一个开发的主机厂。
本文地址:http://www.zwzyzx.com/show-348-250453-1.html
相关资讯
- 非织造布各工艺方法的定义及特点简要介绍(2015-04-25)
- 国内网络可视化行业入门槛及利润率水平(2015-07-06)
- 国内出版物发行领域市场竞争格局(2014-12-11)
- 2011年至2013年我国饲料行业发展情况(2015-02-02)
- 我国驾培服务行业市场规模情况(2014-05-28)
- 中国中药行内主要企业概况(2016-01-25)
- 生猪规模化养殖企业与散养户之间的竞争(2014-06-25)
- 影响国内农药行业发展不利因素(2016-02-24)
合作媒体
最新报告
定制出版
热门报告
免责声明
中为咨询所引述的资料是用于行业市场研究以及讨论和交流,并注明出处,部分内容是由相关机构提供。若有异议请及时联系本公司,我们将立即依据相关法律对文章进行删除或作相应处理。查看详细》》



