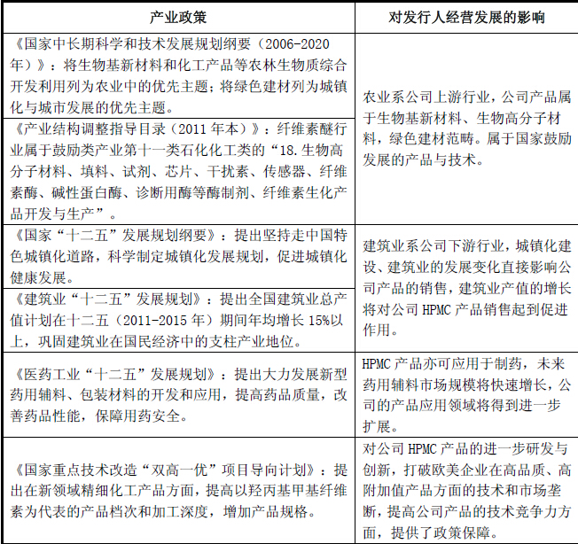
国内纤维素醚行业主要产业政策情况
相关报告
- 2015-2020年中国改性羟乙基纤维素行业深度调研及市场投资发展研究报告(2015-07-02)
- 2015-2020年中国非离子型纤维素醚行业运行研究及市场投资发展分析报告(2015-05-18)
- 2015-2020年中国羟丙基甲基纤维素行业市场重点层面调查研究报告(2015-10-12)
- 2015-2020年中国羧甲基纤维素行业运行研究及市场投资发展分析报告(2015-05-18)
- 2015-2020年中国羟乙基纤维素行业运行研究及市场投资发展分析报告(2015-05-18)
- 2014-2018年中国羧甲基纤维素行业市场深度剖析及投资前景趋势研究报告(2014-09-26)
- 2014-2018年中国非离子型纤维素醚业兼并重组及投资建议研究分析报告(2014-10-16)
- 2014-2018年中国非离子型纤维素醚行业市场深度剖析及投资前景趋势研究报告(2014-09-26)
- 全国主要地区乙基纤维素产业发展状况暨投资环境调查研究报告(2014-11-24)
- 2014版纤维素醚行业企业建设项目可行性研究报告(2014-10-16)

(资料来源:中为咨询研究中心编辑部, 中为咨询网可专业提供行业调查报告,产业分析报告,市场分析报告,产业研究报告,纤维素醚市场调查报告,甲基纤维素行业研究报告,非离子型纤维素醚行业分析报告,离子型纤维素醚行业调查报告……)
本文地址:http://www.zwzyzx.com/show-348-69867-1.html
上一篇:国内纤维素醚行业主管部门情况
相关资讯
- 集成电路测试是集成电路产业链中非常重要的一环(2016-02-18)
- 国内生活污水处理行业主要政策情况(2014-11-03)
- 中国穿刺器械出口贸易金额规模(2014-06-05)
- 一卡通系统主要功能情况介绍(2015-08-13)
- 水泥行业袋式除尘器配件存量更换市场容量约为36.69-52.41亿元(2014-06-24)
- 影响国内船艇发展的有利和不利因素(2015-07-08)
- 磁性元件是电子变压器、电感等的统称(2014-06-27)
- 中国IC芯片行业与上下游行业的关系及影响(2016-01-13)
合作媒体
最新报告
定制出版
热门报告
免责声明
中为咨询所引述的资料是用于行业市场研究以及讨论和交流,并注明出处,部分内容是由相关机构提供。若有异议请及时联系本公司,我们将立即依据相关法律对文章进行删除或作相应处理。查看详细》》



