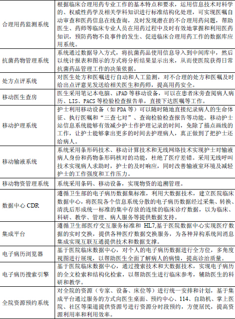
医疗临床信息系统产品模块功能情况
相关报告
- 2014-2018年中国医疗信息化行业市场深度研究分析及投资决策咨询研究报告(2014-01-13)
- 中国医疗信息化行业市场深度调查研究及投资咨询报告(2018-07-20)
各产品模块的功能如下:



(资料来源:中为咨询研究中心编辑部, 中为咨询网可专业提供行业调查报告,产业分析报告,市场分析报告,产业研究报告,医疗卫生信息化市场调查报告,医疗信息化行业研究报告,公共卫生信息化行业分析报告,数字医疗应用软件行业调查报告……)



(资料来源:中为咨询研究中心编辑部, 中为咨询网可专业提供行业调查报告,产业分析报告,市场分析报告,产业研究报告,医疗卫生信息化市场调查报告,医疗信息化行业研究报告,公共卫生信息化行业分析报告,数字医疗应用软件行业调查报告……)
本文地址:http://www.zwzyzx.com/show-351-67844-1.html
上一篇:医疗临床信息系统具体产品模块情况
下一篇:公共卫生信息化的具体产品模块情况
相关资讯
- 有机肥可进一步划分为农家肥、商品有机肥和生物有机肥(2014-06-25)
- LNG装置设备子系统构成情况(2015-07-01)
- 真空绝热板及其芯材市场需求情况(2014-06-22)
- AFC系统的层次组成情况介绍(2014-12-30)
- 国内染料行业主要竞争对手情况(2014-06-12)
- 工艺往复式压缩机下游需求向清洁能源、节能环保等新经济领域扩张(2014-07-03)
- 家电用复合材料的技术水平是与下游家电产品的需求紧密相关的(2014-06-20)
- 国内烟气治理行业重点企业介绍(2016-01-22)
合作媒体
最新报告
定制出版
热门报告
免责声明
中为咨询所引述的资料是用于行业市场研究以及讨论和交流,并注明出处,部分内容是由相关机构提供。若有异议请及时联系本公司,我们将立即依据相关法律对文章进行删除或作相应处理。查看详细》》



