国内钻井工程服务主要产业政策情况
相关报告
- 数据更新中...
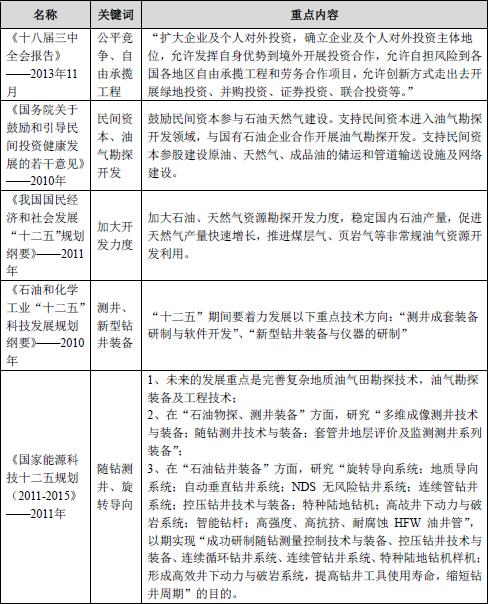
业务的发展受到国内市场化改革、国家能源战略、国家“一带一路”战略、相关技术研发政策的影响,具体如下:



本文地址:http://www.zwzyzx.com/content-264-182242-1.html
上一篇:钻机装备制造业务监管情况
相关资讯
- 工业水处理:万邦达—具备大平台潜力的技术型龙头(2016-06-29)
- 华泽钴镍(000693):向新材料、新能源领域迈进(2016-07-05)
- 全球钴消费需求不断增加(2016-06-08)
- 中国石油钻采井口装备行业竞争格局(2016-03-18)
- 城镇污水处理设施建设发展迅速,污水处理能力得到大幅提升(2015-05-22)
- 国内生活污水处理行业市场需求状况(2014-11-03)
- 全球光伏市场规模及发展状况(2014-07-04)
- 2012-2013年南昌地区各月及全年平均相对湿度情况(2014-02-19)
合作媒体
最新报告
定制出版
热门报告
免责声明
中为咨询所引述的资料是用于行业市场研究以及讨论和交流,并注明出处,部分内容是由相关机构提供。若有异议请及时联系本公司,我们将立即依据相关法律对文章进行删除或作相应处理。查看详细》》



