韩国燃料电池相关政策概况
相关报告
- 中国燃料电池行业市场深度调查研究及投资咨询报告(2018-08-10)
- 2015-2020年中国燃料电池行业运行研究及市场投资发展分析报告(2015-06-02)
- 2015-2020年中国燃料电池行业市场主要领域调查分析报告(2015-08-31)
- 中国磷酸铁锂电池行业市场深度调查研究及投资咨询报告(2018-08-09)
- 2014-2018年中国磷酸铁锂电池行业市场发展研究及投资前景分析报告(2014-09-10)
- 全国主要地区磷酸铁锂电池产业发展状况暨投资环境调查研究报告(2014-11-25)
- 2016-2022年中国锂电池行业市场深度调查研究及投资咨询报告(2015-12-02)
- 2015-2020年中国磷酸铁锂电池行业深度调研及市场投资发展研究报告(2015-07-20)
- 2014-2018年中国锂电池行业市场发展研究及投资咨询研究报告(2014-04-07)
- 2015-2020年中国磷酸铁锂电池行业市场深度剖析及投资发展研究报告(2015-07-20)
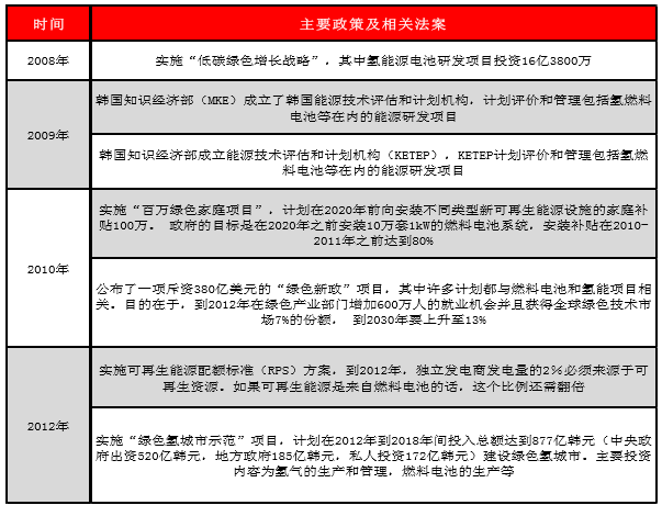
韩国已经实施了几项补贴政策推动新可再生能源设施在全国的部署。其中“百万绿色家庭项目”计划在2020年前向安装不同类型新可再生能源设施的家庭补贴100万。政府的目标是在2020年之前安装10万套1kW的燃料电池系统,安装补贴在2010-2011年之前达到80%,通过部署量的增大和成本的降低,到2013-2015年将减少到50%。另外,通过税率补贴制度(FIT),韩国来吸引大量私有资金投资到中等规模和大规模可再生能源项目中。2009到2011年中,韩国已经安装了50MW的燃料电池。补贴的数额是系统边际电价和规定电价之间的差额,2011年中为1.3RMB/kWh。韩国还为燃料电池制造商和消费者提供长期、低息贷款,并为燃料电池电站实行10%的税收减免政策。
韩国燃料电池相关政策

随着政策的开放与落实,韩国在清洁能源领域有飞跃式的发展。韩国浦项制铁能源有限公司建成360兆瓦容量燃料电池发电装置,占地面积14万平方米,是世界上同类型燃料电池中规模最大的一个。
在燃料电池汽车领域,韩国企业也积极进行投资与研究,韩国LG集团在2012年6月,以4500万美元收购了罗尔斯·罗伊斯控股(Rolls-RoyceHoldingsPlc)的燃料电池系统。韩国GS加德士也与通用电气合作开发、销售燃料电池。同时现代汽车已经拥有自主的燃料电池设计技术与能力,并建立尖端的汽车平台技术以独立发展关键零件。目前现代汽车已可自行开发燃料电池组与90%的驱动系统零件,并展现在80kW的TucsonFCEV上。现代汽车强调独立研发FCEV相关技术,因此得以成功自行开发出160kW的燃料电池电动巴士。此巴士所需氢气以350bar的压力容器储存,每次充填可行使300公里。
在加氢站的建设上,韩国预计在2012年之前建成13座加氢站,并且已经实现。第二阶段是在4年之内建成43座加氢站,支持部分重点地区开始试运行燃料电池汽车。同时韩国政府预计在2030年之前建成500座加氢站,基本形成成熟的加氢站网络。目前的初期目标是在2020年之前建设168座加氢站。从2013年7月至2016年6月,韩国政府已经在世宗市和光州市投资了164亿韩元进行加氢站建设及燃料电池汽车的示范。
在燃料电池汽车领域,韩国企业也积极进行投资与研究,韩国LG集团在2012年6月,以4500万美元收购了罗尔斯·罗伊斯控股(Rolls-RoyceHoldingsPlc)的燃料电池系统。韩国GS加德士也与通用电气合作开发、销售燃料电池。同时现代汽车已经拥有自主的燃料电池设计技术与能力,并建立尖端的汽车平台技术以独立发展关键零件。目前现代汽车已可自行开发燃料电池组与90%的驱动系统零件,并展现在80kW的TucsonFCEV上。现代汽车强调独立研发FCEV相关技术,因此得以成功自行开发出160kW的燃料电池电动巴士。此巴士所需氢气以350bar的压力容器储存,每次充填可行使300公里。
在加氢站的建设上,韩国预计在2012年之前建成13座加氢站,并且已经实现。第二阶段是在4年之内建成43座加氢站,支持部分重点地区开始试运行燃料电池汽车。同时韩国政府预计在2030年之前建成500座加氢站,基本形成成熟的加氢站网络。目前的初期目标是在2020年之前建设168座加氢站。从2013年7月至2016年6月,韩国政府已经在世宗市和光州市投资了164亿韩元进行加氢站建设及燃料电池汽车的示范。
本文地址:http://www.zwzyzx.com/content-264-225133-1.html
上一篇:日本燃料电池相关政策概况
下一篇:欧盟燃料电池相关政策概况
相关资讯
- 油田技术服务产业集中度不高、行业竞争加剧(2014-06-21)
- 贵金属:受加息预期压制,利空出尽有望强势反弹(2016-07-19)
- 中国:铝土矿分布集中,品质较差(2016-07-11)
- 燃煤电厂固体废弃物处理并综合利用制造建材竞争格局(2015-02-11)
- 我国国企改革的发展历程(2016-05-31)
- 调度优先,核电利用小时数高(2016-07-05)
- 工业铝挤压材行业劳动力成本因素影响(2014-07-07)
- 节能服务行业发展背景(2016-04-26)
合作媒体
最新报告
定制出版
热门报告
免责声明
中为咨询所引述的资料是用于行业市场研究以及讨论和交流,并注明出处,部分内容是由相关机构提供。若有异议请及时联系本公司,我们将立即依据相关法律对文章进行删除或作相应处理。查看详细》》



