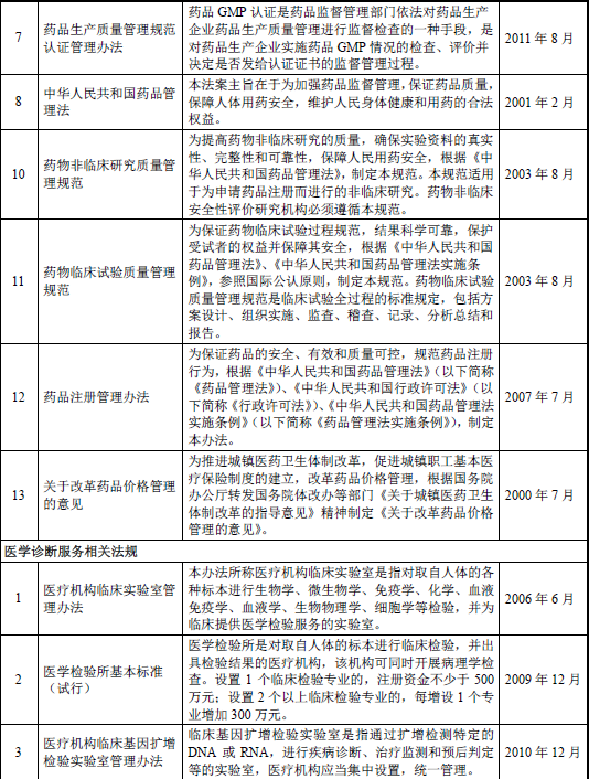
国内药品及医疗器械行业主要法律法规
相关报告
- 2016-2022年中国微生物检测试剂行业市场深度调查研究及投资咨询报告(2015-11-19)
- 2016-2022年中国生化分析仪器试剂区域行业市场调查研究及发展分析报告(2015-10-21)
- 2016-2022年中国血细胞分析仪器试剂行业市场深度调查研究及投资咨询报告(2015-11-19)
- 中国凝血分析仪器试剂行业市场深度调查研究及投资咨询报告(2018-07-18)
- 2015-2020年中国化学发光免疫诊断行业市场主要领域调查分析报告(2015-09-24)
- 2014-2018年中国分子诊断试剂企业拟IPO上市细分市场研究报告(2014-10-09)
- 2016-2022年中国精神病类药物行业市场深度调查研究及投资咨询报告(2015-11-19)
- 2015-2020年中国体外诊断产品行业市场主要领域调查分析报告(2015-09-25)
- 中国抗生素类药物行业市场深度调查研究及投资咨询报告(2018-07-17)
- 2016-2022年中国呼吸系统类药物行业市场深度调查研究及投资咨询报告(2015-11-19)
本文地址:http://www.zwzyzx.com/show-262-143336-1.html
下一篇:医疗卫生费用快速增长
相关资讯
- 影响生物再生材料行业发展的因素(2016-03-14)
- 全球留置乳胶导尿管和留置硅胶导尿管的销售分布情况(2015-01-28)
- 红日药业(300026):质量和服务两优,配方颗粒实现快速增长(2016-10-17)
- 干细胞产业链现状-前景广阔政,策趋严,任重而道远(2016-11-22)
- 国内心脑血管中成药市场概况(2014-08-27)
- ctDNA—隐藏在血液中的蛛丝马迹(2016-08-11)
- 我国医药行业进入的主要壁垒障碍(2014-07-01)
- 中国医药行业监管体制和主要法律法规(2015-06-26)
合作媒体
最新报告
定制出版
热门报告
免责声明
中为咨询所引述的资料是用于行业市场研究以及讨论和交流,并注明出处,部分内容是由相关机构提供。若有异议请及时联系本公司,我们将立即依据相关法律对文章进行删除或作相应处理。查看详细》》







