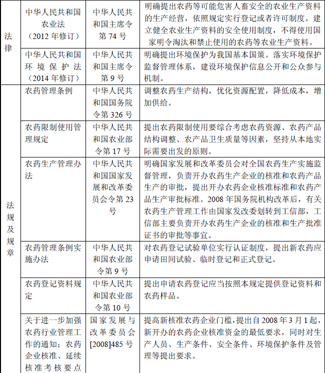
我国农药行业法律法规和政策
相关报告
- 2016-2022年中国农药中间体行业市场深度调查研究及投资咨询报告(2015-11-25)
- 2015-2020年中国化学农药行业市场深度剖析及投资前景趋势研究报告(2015-03-05)
- 2013-2014年全国农药制造企业信息调查暨行业分析报告(2014-05-26)
- 2016-2022年中国农药制剂行业市场深度调查研究及投资咨询报告(2015-11-24)
- 2014-2018年中国农药中间体行业市场发展研究及投资咨询研究报告(2014-03-12)
- 2014-2018年中国农药原药行业市场深度调查研究及投资前景分析报告(2014-05-26)
- 2014-2018年中国农药行业市场发展研究及投资前景分析报告(2014-05-26)
- 2015-2019年中国农用杀菌剂行业市场发展研究及投资前景分析报告(2014-11-21)
- 2015-2020年中国c行业市场主要领域调查分析报告(2015-09-30)
- 2014-2018年中国农药业兼并重组及投资建议研究分析报告(2014-10-16)
目前,我国农药行业涉及的主要法律法规和产业政策情况如下:



本文地址:http://www.zwzyzx.com/show-265-133070-1.html
上一篇:国际性农药法律法规和政策
下一篇:国内农药行业商业模式
相关资讯
- 下游行业发展状况对护肤品行业的影响(2014-07-09)
- 国内煤焦油加工产业竞争格局(2015-04-10)
- 硝基复合肥相关情况简介(2015-06-03)
- 我国LED背光油墨开发应用情况(2014-05-31)
- 国际主要超净高纯试剂厂商(2015-12-30)
- 国内阻燃剂行业与上下游行业的关联性(2014-12-27)
- 2013年国内润滑油需求量下滑至581.48 万吨(2014-05-29)
- 国内飞机碳刹车预制件有相当可观的市场(2014-12-17)
合作媒体
最新报告
定制出版
热门报告
免责声明
中为咨询所引述的资料是用于行业市场研究以及讨论和交流,并注明出处,部分内容是由相关机构提供。若有异议请及时联系本公司,我们将立即依据相关法律对文章进行删除或作相应处理。查看详细》》



