国内产品质量追溯系统行业主要法律法规及政策
相关报告
- 数据更新中...
(1)软件行业主要相关法律法规及政策
软件行业是国家重点支持发展的新兴和战略性产业。软件产业的主要法律法规及政策如下:


(2)本行业应用领域相关政策法规
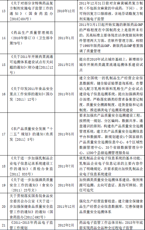
针对近年来食品、药品等关系国计民生的重点行业发生的严重产品质量安全事故,政府制订了强制性产业政策,督促企业加快产品质量追溯体系的建立。具体产业政策与规划如下:



本文地址:http://www.zwzyzx.com/show-269-167809-1.html
下一篇:世界发达国家的应用与发展情况
相关资讯
- 全球集成电路专用设备市场需求情况(2016-02-18)
- 海外网络游戏出口市场规模(2016-01-06)
- 全球LED照明市场未来五年将保持较快增长速度(2015-06-05)
- 国内智能卡制作发行领域重点企业介绍(2014-07-10)
- 金融IC卡应用的推广,将进一步激发小额支付需求(2014-07-09)
- 中国的CDN服务市场仍在发展初期,需求迫切且潜力巨大(2014-06-07)
- 搜索引擎营销概念及优势(2014-06-04)
- 全球压电石英晶体元器件市场销量份额(2014-06-05)
合作媒体
最新报告
定制出版
热门报告
免责声明
中为咨询所引述的资料是用于行业市场研究以及讨论和交流,并注明出处,部分内容是由相关机构提供。若有异议请及时联系本公司,我们将立即依据相关法律对文章进行删除或作相应处理。查看详细》》



