北京:从区域医联体开始发力,进展相对缓慢
相关报告
- 中国医疗信息化行业市场深度调查研究及投资咨询报告(2018-07-20)
- 2014-2018年中国医疗信息化行业市场深度研究分析及投资决策咨询研究报告(2014-01-13)
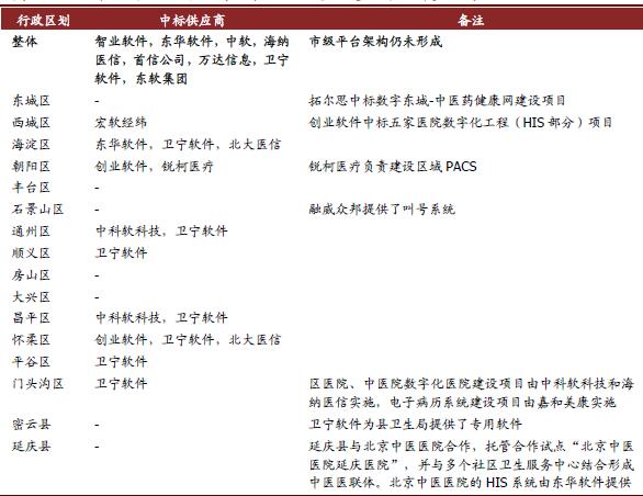
政策从线下着手,到明年底建成约50个医联体。2012年,北京市制定了《北京市“十二五”时期卫生发展改革规划》,推进以电子病历为核心的卫生信息化建设,并多次组织会议研讨区域卫生信息化发展。2013年11月,北京市出台《北京市区域医疗联合体系建设试点指导意见》,由三级医院在区域中牵头,带动社区医疗卫生的体系建设,从而发展分级诊疗、双向转诊等模式。目前已按照行政区域划分成立了多个区域医联体,比如海淀区计划在东南部、西南部、中部、东北部、西北部等5个片区中各成立一个医联体,怀柔、通州等周边区县计划各成立一个医联体,以北京朝阳医院医疗联盟、北京友谊医疗共同体、北京世纪坛医院医疗联合体为代表的医联体已经开始了正式运作。北京医联体内部将制定统一药品目录等,由此推动分级诊疗的实施。北京各行政区划区域医疗卫生信息化建设的主要参与商

案例:以北京中医药大学东直门医院东区为核心的北京市通州区中医医联体。2014年,在响应北京市的号召下,通州区政府制定了《通州区区域医疗联合体系建设试点指导意见》,并推动成立了东直门医院中医医联体。该医联体联合了北京市通州区老年病医院、台湖卫生院、觅子店卫生院、次渠卫生院、马驹桥社区卫生服务中心、梨园镇梨园社区卫生服务中心、大杜社卫生院和于家务卫生院等医疗机构。
►东直门医院:进行一体化整合。确立“要求统一、制度统一、考核统一、分配统一、信息统一”“五统一”的管理政策和机制。
►任务:整合资源,方便就医。包括“小病在社区,大病进医院”的就医新秩序、“分级诊疗、双向转诊”、“医师多地点执业”、“对口专科重点扶持”等。
►成效:线下形成合力,线上有待完善。自2015年3月末至6月末,东直门医院中医医联体的服务窗有12,141人次关注,并绑定了6,642条就诊信息,客户年龄层主要集中于25~40岁的青年群体。使用支付宝挂号的人次达到4,202,收费人次达到2,1979,可见线上服务的应用仍有很大的局限性。
东直门医院中医医联体的运作模式

截至2015年6月底医联体云医院的运行情况


本文地址:http://www.zwzyzx.com/show-329-192141-1.html
相关资讯
- 未来对比剂市场的增长驱动因素(2015-08-25)
- 全球医药行业发展概况(2014-06-22)
- 泰恩康(836706.OC):医药品牌运营商+医药工业双轮驱动(2016-11-10)
- 成大生物(831550.OC)—积极顺应新版疫苗管理条例,营销网络价值凸显(2016-10-24)
- 国内体外诊断行业的基本情况(2015-06-02)
- 血糖监测系统公司:普迪医疗GlucoPred技术分析(2016-05-13)
- 器械CRO处于市场导入期,器械发展及产品注册为驱动因素(2016-10-08)
- 干细胞国际市场发展概况(2016-05-13)
合作媒体
最新报告
定制出版
热门报告
免责声明
中为咨询所引述的资料是用于行业市场研究以及讨论和交流,并注明出处,部分内容是由相关机构提供。若有异议请及时联系本公司,我们将立即依据相关法律对文章进行删除或作相应处理。查看详细》》



