上海:国内区域医疗卫生信息化的典型代表,申康推动信息共享
相关报告
- 2014-2018年中国医疗信息化行业市场深度研究分析及投资决策咨询研究报告(2014-01-13)
- 中国医疗信息化行业市场深度调查研究及投资咨询报告(2018-07-20)
上海申康医院发展中心引领医院间的信息共享。2000年,上海市卫生局便开始讨论区域医疗卫生信息化建设。2005年9月,上海申康医院发展中心成立,作为市级公立医疗机构国有资产投资、管理、运营的责任主体和政府办医的责任主体。上海申康组织建设了近40家市级医院临床信息共享的“医联工程”,实现了检查检验结果、门诊处方、住院病案首页等的共享。上海申康通过与万达信息等合作,直接接入各大医院的HIS和LIS等系统,从而推出了医联跨院一站式付费服务、检验报告网络查询服务、医联预约服务平台等,一定程度上解决了上海市居民的“看病难”和重复检查等问题。截至2014年中旬,“医联工程”已经连接了6,000多个门诊医生工作站、5,100多个住院医生工作站、2,900多个检验检查工作站。目前上海申康的区域医疗卫生信息化模式已经推广到广州、武汉、成都等地。
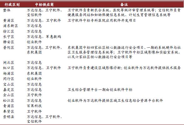
上海各行政区划区域医疗卫生信息化建设的主要参与商

电子健康档案数据互通互享,大数据成为上海模式亮点。2014年,上海的区域医疗卫生信息化的“1+19”模式便已基本成型。其中,“1”是指市局的卫生信息数据中心,“19”包括17个区卫生信息中心、1个医联平台和1个公共卫生数据中心。根据HC3i的数据,2014年初后台的数据库每天入库1600万条数据,一年多时间内累积数据超过43亿条。在此基础上,上海市卫生局引入了先进的云计算和大数据分析方法,将数据信息充分挖掘和梳理,进而用于顶层设计和精准的需求定位。
上海健康网的四大核心平台

本文地址:http://www.zwzyzx.com/show-329-192145-1.html
相关资讯
- 影响国内药品行业发展的有利因素(2015-08-05)
- 2008-2012年全国农村医疗救助支出情况分析(2014-04-05)
- 高危群体增多,输血感染减少 (2016-06-23)
- 中国黄芪注射液市场份额情况(2016-01-27)
- 影响中成药行业发展的有利因素(2016-06-23)
- 2013年度江苏地区医疗救助发展情况分析(2014-04-05)
- 国内医药工业市场供求状况及变动原因(2015-06-16)
- 2013年度全国专科医院医疗服务及床位利用情况分析(2014-04-01)
合作媒体
最新报告
定制出版
热门报告
免责声明
中为咨询所引述的资料是用于行业市场研究以及讨论和交流,并注明出处,部分内容是由相关机构提供。若有异议请及时联系本公司,我们将立即依据相关法律对文章进行删除或作相应处理。查看详细》》



