供给侧结构性改革——双重动力加速钢铁行业升级
相关报告
- 全国主要地区核电工程产业发展状况暨投资环境调查研究报告(2014-12-04)
- 2015-2020年中国优特钢行业市场调查研究及投资发展分析报告(2015-05-15)
- 全国主要地区核电产业发展状况暨投资环境调查研究报告(2014-12-04)
- 2014-2018年中国弹簧钢行业市场全面深度调查研究及投资研究报告(2014-02-28)
- 2016-2022年中国弹簧钢行业市场深度调查研究及投资咨询报告(2015-11-23)
- 2015-2020年中国核电站用电缆行业市场发展研究及投资前景分析报告(2015-03-19)
- 2016-2022年中国弹簧钢区域行业市场调查研究及发展分析报告(2015-10-23)
- 2014-2018年中国弹簧钢行业市场深度调查研究及投资前景咨询研究报告(2014-02-28)
- 2015-2020年中国弹簧钢行业市场调查研究及投资发展分析报告(2015-05-15)
- 2014-2018年弹簧钢项目商业计划书(2014-10-14)
2015年11月10日习近平总书记在中央财经领导小组第十一次会议上提出:在适度扩大总需求的同时,着力加强供给侧结构性改革,着力提高体系质量和效率,增强经济持续增长动力,首次提出“供给侧结构性改革”概念。2015年12月,中央经济工作会议强调抓好去产能、去库存、去杠杠、降成本、补短板五大重点任务,加之近期中央财经领导小组第十二次会议专讨供给侧结构性改革方案。现阶段,供给侧结构性改革已成为宏观经济“最热词汇”之一,并出台了一系列配套政策积极推进,我国的供给侧结构性改革将步入实质性落地阶段。
供给侧结构性改革强调“减量提质”,对于制造业而言,落后产能将加速出清,同时优质产能将逐步增加。由于特钢拥有强度高、韧性大、耐腐蚀、耐磨损等诸多优越性能,且产品附加值较高,我们预计,在供给侧结构性改革的推动下,钢铁行业本身将会更多地发展特钢,以实现行业本身的转型升级;此外,汽车、机械、军工等下游行业的转型升级将会显著提升对特钢的需求。
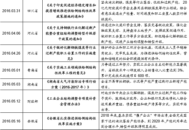
2016年以来供给侧结构性改革文件汇总


本文地址:http://www.zwzyzx.com/show-331-223484-1.html
相关资讯
- 石化行业改革:产业升级(2016-08-08)
- 全球锌资源储量及分布情况(2015-06-29)
- 高能环境:生态修复龙头,在手订单促发展(2016-05-19)
- 美国主导过去五年全球原油新增产量(2016-08-16)
- 国内天然气行业利润水平的变动趋势及变动原因(2015-02-03)
- 国内水环境服务行业的周期性、区域性或季节性特征(2015-05-15)
- 电力供应行业规模不断增加,有利于提高行业利润规模(2013-08-12)
- 十二五时期:天然气被抑制的增长(2016-05-26)
合作媒体
最新报告
定制出版
热门报告
免责声明
中为咨询所引述的资料是用于行业市场研究以及讨论和交流,并注明出处,部分内容是由相关机构提供。若有异议请及时联系本公司,我们将立即依据相关法律对文章进行删除或作相应处理。查看详细》》



