驰宏锌锗(600497):强化国际资源
相关报告
- 中国铝丝网行业市场深度调查研究及投资咨询报告(2018-07-24)
- 2014版锌及锌合金材行业企业建设项目可行性研究报告(2014-10-14)
- 2014-2018年中国工业铝挤压材行业市场发展研究及投资前景分析报告(2014-09-19)
- 2015-2020年中国铜基钎料行业深度调研及市场投资发展研究报告(2015-07-09)
- 2016-2022年中国钴盐行业市场深度调查研究及投资咨询报告(2015-11-23)
- 2014-2018年中国锌材企业拟IPO上市细分市场研究报告(2014-10-14)
- 2015-2019版锂电池行业企业建设项目可行性研究报告(2014-11-03)
- 全国主要地区氢氧化钴产业发展状况暨投资环境调查研究报告(2014-11-26)
- 2014-2018年中国铝制品行业市场全面深度调查研究及投资研究报告(2014-02-26)
- 2015-2020年中国覆铜板材料行业市场重点层面调查研究报告(2015-09-15)
驰宏锌锗始成立于1951年1月,是我国“一五”计划156个重点建设项目之一。经过60多年的传承与创新发展,驰宏锌锗现已发展成为在国内的云南、四川、内蒙古、黑龙江、西藏、上海、香港以及国外的加拿大、澳大利亚、玻利维亚等地拥有40家分子公司的集团化、国际化企业,资源品种覆盖铅锌、铜、钼、金、银、锗等多种有色金属。研究报告具有年采选矿石300万吨、铅锌40万吨、硫酸32万吨、金150千克、银180吨、锗30吨,镉、铋、锑等稀贵金属400余吨的综合生产能力,铅锌产量居中国第四位。
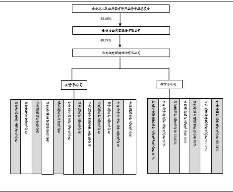
驰宏锌锗母公司为云南冶金集团股份有限公司,是云南省人民政府国有资产监督管理委员会下属国有控股股份有限公司。
驰宏锌锗股权结构

驰宏锌锗近四年主要财务指标(万元)

市场分析公司现在拥有的会泽矿、彝良矿是全球品位最高的两座铅锌矿山,会泽铅锌矿石是国内品位最高的铅锌矿,彝良铅锌矿品位仅次于会泽矿,铅锌合计品位超过25%,远高于国内外铅锌矿山的平均品位,且富含国家战略性资源锗,因此产品的生产成本较低。公司是目前国内铅锌产品平均生产成本最低的几家公司之一,具有明显的成本优势。
驰宏锌锗国内主要铅锌矿产资源储备

驰宏锌锗矿产储量(万吨)

公司主要产品为铅锌产品,具有年产锌产品17万吨、铅产品12万吨、锗产品15吨、硫酸33.8吨、褐煤10万吨的综合生产能力。
2015年公司冶炼铅锌产品实际完成29.53万吨,其中:锌锭22.34万吨、锌合金3.05万吨、铅锭4.14万吨,银产品42.053吨,黄金8.15千克;硫酸54.03万吨。销售量(自产)实际完成情况:锌锭21.363万吨、锌合金3.130万吨;铅锭3.908万吨;硫酸47.153万吨;银锭44.090吨,扣除呼伦贝尔试生产产品产量,公司自产产品基本实现产销平衡。
驰宏锌锗产品产量(万吨)

驰宏锌锗2015年盈利情况(万元)

本文地址:http://www.zwzyzx.com/show-331-243499-1.html
相关资讯
- 国内市政建设及房地产户外电力配电设备的投资也将随之增加(2014-11-10)
- 清洁能源消纳政策频繁出台保障计划电消纳(2016-06-27)
- 工业用不锈钢管在天然气应用情况(2014-05-31)
- 金供需根本原因:金属货币与信用货币博弈(2016-08-04)
- 石化产业链各环节对油价的弹性:油服装备(2016-06-29)
- 高能环境—修复龙头(2016-08-22)
- 核电重启将带来大量高温合金需求(2016-07-04)
- 全球黄金供需情况(2015-06-29)
合作媒体
最新报告
定制出版
热门报告
免责声明
中为咨询所引述的资料是用于行业市场研究以及讨论和交流,并注明出处,部分内容是由相关机构提供。若有异议请及时联系本公司,我们将立即依据相关法律对文章进行删除或作相应处理。查看详细》》



