国内膜材料行业主要法律法规及产业政策
相关报告
- 数据更新中...
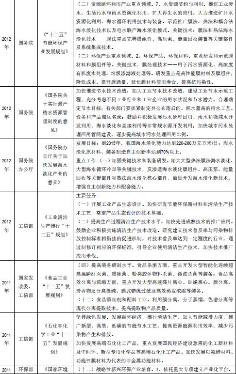
随着国家对膜材料产业的日益重视,各级政府部门相继出台了一系列旨在推动膜材料制备及应用产业发展的政策。(1)膜材料产业相关政策



(2)膜分离技术应用产业相关法律法规及政策




本文地址:http://www.zwzyzx.com/show-332-191439-1.html
上一篇:中国染料行业重点企业介绍
下一篇:国内外膜产业发展概况及规模
相关资讯
- 国内进入农药行业的主要壁垒障碍情况(2014-11-03)
- 焦化行业淘汰落后产能、企业兼并重组,提高产业集中度和延伸产业链(2014-08-14)
- 挠性覆铜板(FCCL)的基本介绍(2016-10-25)
- 高铁建设投资存在一定的波动 影响涂料发展(2014-06-20)
- 在三唑类杀菌剂中,销售额排名前五位的品种(2016-02-24)
- 万华化学:油价下滑盈利能力增强,多元化业务再添业绩驱动力(2016-06-21)
- 消费理念发生转变及新增产业需要加速对锦纶的需求(2014-08-24)
- 造纸网行业技术水平、技术特点及发展趋势(2015-07-29)
合作媒体
最新报告
定制出版
热门报告
免责声明
中为咨询所引述的资料是用于行业市场研究以及讨论和交流,并注明出处,部分内容是由相关机构提供。若有异议请及时联系本公司,我们将立即依据相关法律对文章进行删除或作相应处理。查看详细》》



