国内矿物计量采样设备行业的法律法规及相关政策
相关报告
- 2015-2020年中国皮带秤行业市场深度剖析及投资发展研究报告(2015-07-23)
- 2016-2022年中国输送机保护装置区域行业市场调查研究及发展分析报告(2015-11-05)
- 2016-2022年中国汽车自动采样设备区域行业市场调查研究及发展分析报告(2015-11-05)
- 2015-2020年中国矿物计量采样设备行业市场深度剖析及投资前景趋势研究报告(2015-03-19)
- 2016-2022年中国检重秤行业市场深度调查研究及投资咨询报告(2015-12-01)
- 2015-2020年中国汽车自动采样设备行业市场主要领域调查分析报告(2015-08-28)
- 2015-2020年中国检重秤行业市场重点层面调查研究报告(2015-08-28)
- 2015-2020年中国皮带秤行业市场深度剖析及投资前景趋势研究报告(2015-03-19)
- 2015-2020年中国皮带秤行业市场深度调查分析及投资战略研究报告(2015-03-19)
- 2015-2020年中国输送机保护装置行业市场深度调查研究及投资前景分析报告(2015-03-19)
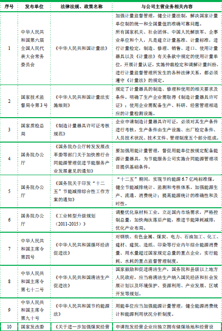
在“节能减排”的大背景下,我国各级政府及相关部门相继出台了与煤能源及其它矿物料的计量、采样设备行业相关的法律法规、产业政策,政策主旨是大力推广、规范煤能源及其他矿物料的计量及采样设备的使用,以促进煤能源及其它矿物料的精细化利用,提高煤能源及其他矿物料的使用效率。各级政府部门制定的相关法律法规情况如下:



本文地址:http://www.zwzyzx.com/show-334-101553-1.html
下一篇:国内皮带秤行业发展概况
相关资讯
- 农业植保无人机的产品分类(2016-07-14)
- 我国柴油发动机的应用领域情况(2014-06-07)
- 国内电力行业发展迅速,装机容量、发电量 持续增长(2014-10-16)
- 机动车排放物检测系统行业发展概况(2014-09-05)
- 产品+行业认知门槛双高,技术壁垒带来定价权(2016-08-26)
- “国IV”排放标准的实施将为精密零部件一线供应商提供新的市场机遇(2015-01-12)
- 静密封和动密封的分类情况(2014-06-07)
- 15年中报收入、利润下滑居多,机械行业景气待振(2016-07-08)
合作媒体
最新报告
定制出版
热门报告
免责声明
中为咨询所引述的资料是用于行业市场研究以及讨论和交流,并注明出处,部分内容是由相关机构提供。若有异议请及时联系本公司,我们将立即依据相关法律对文章进行删除或作相应处理。查看详细》》



