国内油气设备专用件行业主要法律法规及监管政策
相关报告
- 2015-2020年中国压裂设备专用件行业市场主要领域调查分析报告(2015-09-07)
- 2016-2022年中国油气设备区域行业市场调查研究及发展分析报告(2015-11-10)
- 2015-2020年中国井口装置行业市场主要领域调查分析报告(2015-09-07)
- 2015-2020年中国油气设备行业市场主要领域调查分析报告(2015-09-07)
- 2016-2022年中国钻采设备专用件行业市场深度调查研究及投资咨询报告(2015-12-04)
- 2015-2020年中国井口及采油树专用件行业市场主要领域调查分析报告(2015-09-07)
- 2015-2020年中国井口装置行业市场重点层面调查研究报告(2015-09-07)
- 2015-2020年中国油气设备专用件行业市场主要领域调查分析报告(2015-09-07)
- 2016-2022年中国压裂设备专用件行业市场深度调查研究及投资咨询报告(2015-12-04)
- 2014-2018年中国井控设备装置行业市场深度调查研究及投资前景分析报告(2014-06-11)
(1)油气行业相关法律法规及监管政策如下:



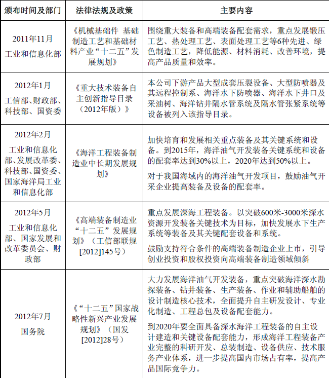
(2)装备制造业相关法律法规及监管政策如下:


(3)行业主要法律法规及监管政策对企业经营发展的影响
我国《国民经济和社会发展十二五规划纲要》、《页岩气发展规划(2011-2015年)》、《天然气发展“十二五”规划》和《能源发展“十二五”规划》等政策都提出在未来的几年要加大常规石油、天然气资源勘探开发力度,同时也要加快页岩气、煤层气等非常规油气资源和海洋油气资源的开发;《机械基础件、基础制造工艺和基础材料产业“十二五”发展规划》、《高端装备制造业“十二五”发展规划》、《海洋工程装备制造业中长期发展规划》和《海洋工程装备科研项目指南(2013年版)》等政策都明确提出要支持高端装备制造业的发展,其中包括海洋油气开发装备及关键零部件,并配套了一系列支持措施。
根据中为咨询研究报告资料,上述政策的落实将拉动油气行业的资本投入,进而扩大油气设备和专用件的市场需求。同时,由于高品质油气设备专用件生产和相关工艺技术研发受到国家政策的鼓励,企业将从相关政策中获益。
本文地址:http://www.zwzyzx.com/show-334-145100-1.html
上一篇:国内油气设备专用件行业监管体系
下一篇:全球油气行业概况及发展趋势
相关资讯
- 轨道交通机务运用安全子行业具有庞大的存量市场(2014-12-05)
- 3D打印行业受到各国重视(2016-11-11)
- 国内电力设备行业主管部门及监管体制(2015-02-01)
- 全国酸奶产品零售量规模情况(万吨)(2015-04-07)
- 长期来看,航空制造和运营服务市场空间更大(2016-11-04)
- 电池厂商短期依靠产能扩张,长期依靠技术谋求发展(2016-09-26)
- 我国是全球SMT 第一大应用国(2014-08-19)
- 国内通信塔市场发展概况及规模(2015-09-07)
合作媒体
最新报告
定制出版
热门报告
免责声明
中为咨询所引述的资料是用于行业市场研究以及讨论和交流,并注明出处,部分内容是由相关机构提供。若有异议请及时联系本公司,我们将立即依据相关法律对文章进行删除或作相应处理。查看详细》》



