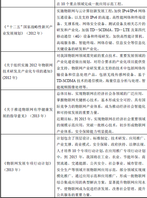
国内通信模块及解决方案行业主要法律法规及产业政策
相关报告
- 2014-2018年中国智能电表行业市场发展研究及投资咨询研究报告(2014-01-07)
- 2015-2019年智能穿戴电子产品项目商业计划书(2014-11-12)
- 2015-2019版智能电网芯片行业企业建设项目可行性研究报告(2014-11-13)
- 2014-2018年中国收款机及POS机行业市场发展研究及投资前景分析报告(2014-04-30)
- 2013-2014年全国智能电表制造企业信息调查暨行业分析报告(2014-05-16)
- 2015-2020年中国智能穿戴电子产品行业市场调查研究及投资发展分析报告(2015-06-11)
- 全国主要地区智能电网芯片产业发展状况暨投资环境调查研究报告(2014-12-01)
- 2014-2018年中国智能电网芯片行业市场深度剖析及投资前景趋势研究报告(2014-09-21)
- 2014版全国主要地区智能电表产业发展状况暨投资环境调查研究报告(2014-05-16)
- 2016-2022年中国智能电网配电设备区域行业市场调查研究及发展分析报告(2015-11-09)
行业主要法律法规及产业政策



本文地址:http://www.zwzyzx.com/show-336-164059-1.html
下一篇:部分物联网应用领域的行业政策
相关资讯
- 通信行业生态系统只是目标,是产品和服务的结果(2016-05-20)
- 无线充电产业空间主要概况(2016-08-22)
- 移动智能终端操作系统解决方案与服务行业发展概况(2015-04-16)
- 线下体验模式收入约在10亿以上今年将有多个线下主题公园陆续面世(2016-07-25)
- 多传感融合是服务机器人感知环境的大趋势(2016-08-31)
- 数据分析:技术+行业知识共同驱动新兴企业崛起(2016-05-14)
- 中国人口红利正在消失,制造业自动化升级需求迫切(2016-10-31)
- 电子元器件的分类情况(2015-07-27)
合作媒体
最新报告
定制出版
热门报告
免责声明
中为咨询所引述的资料是用于行业市场研究以及讨论和交流,并注明出处,部分内容是由相关机构提供。若有异议请及时联系本公司,我们将立即依据相关法律对文章进行删除或作相应处理。查看详细》》



