启停电池供应商:江森汤浅行业龙头,国内企业蓄力已久
相关报告
- 数据更新中...
目前,国内启停电池的主要供应商有美国的江森自控、日本的汤浅、国内的骆驼股份、风帆股份、南都电源等。
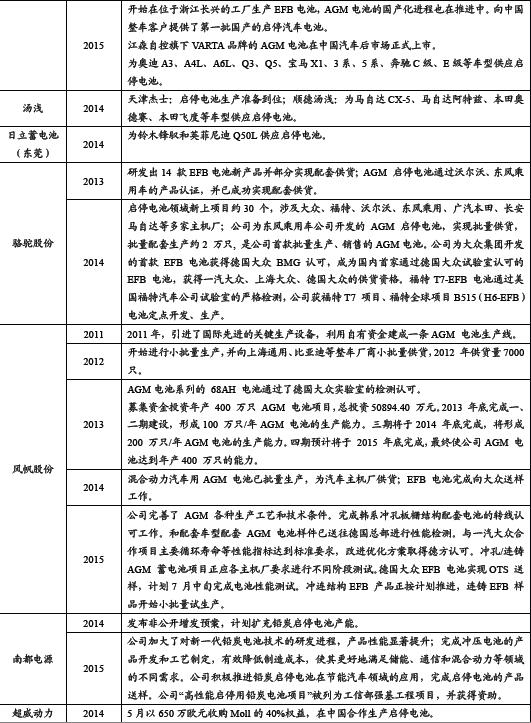
美国江森自控在启停电池领域处于绝对的龙头位置,尤其是在AGM电池领域。自2007年以来,江森自控在全球已累计生产超过2800万个AGM电池。2014年仅在欧洲市场,江森自控就销售了1300万个AGM电池。其于2011年投资1亿美元在中国建造启停电池工厂,计划至2015年年产240万只启停电池。2015年已经开始量产EFB电池,AGM电池的国产化进程也在不断推进中,其旗下VARTA品牌的AGM电池也正式进入中国汽车后市场。目前,其已为上汽集团旗下的自主品牌车型、奥迪、宝马和奔驰等品牌旗下的多款车型供应启停电池。
日本汤浅在启停电池领域也获得了不错的市场份额,尤其是在日本国内市场。2012年,其占据了日本国内约50%的启停电池市场。目前其在中国的天津杰士和顺德汤浅分公司开始进行启停电池的生产和销售。目前,其已为为马自达CX-5、马自达阿特兹、本田奥德赛、本田飞度等车型供应启停电池。
骆驼股份也是国内最早开始启停电池研发生产的企业之一。其2013年研发出14款EFB电池新产品并部分实现配套供货;AGM启停电池通过沃尔沃、东风乘用车的产品认证,并已成功实现配套供货。2014年在启停电池领域的新上项目涉及大众、福特、沃尔沃、东风乘用、广汽本田、长安马自达等多家主机厂。公司为东风乘用车公司开发的AGM启停电池,实现批量供货,批量配套生产约2万只,是公司首款批量生产、销售的AGM电池。公司为大众集团开发的首款EFB电池获得德国大众BMG认可,成为国内首家通过德国大众试验室认可的EFB电池,获得一汽-大众、上海大众、德国大众的供货资格。福特T7-EFB电池通过美国福特汽车公司试验室的严格检测,公司获福特T7项目、福特全球项目B515(H6-EFB)电池定点开发、生产。
风帆股份作为国内起动电池的龙头企业,市场占有率达到20%。它在2011年就引进了国际先进的关键生产设备,利用自有资金建成一条AGM电池生产线。2012年,风帆股份开始进行小批量的AGM电池生产,向上海通用、比亚迪等整车厂商供货7000只。2013年,其募集资金投资年产400万只AGM电池项目,预计于年2015年年底完成。目前其AGM电池已经开始批量生产,为主机厂进行供货;EFB电池实现向德国大众进行OTS送样。
南都电源主要进行铅炭启停电池的研发和生产。2014年完成冲压电池的产品开发和工艺制定,积极推进铅炭启停电池在节能汽车领域的应用,完成启停电池的产品送样。公司“高性能启停用铅炭电池项目”被列为工信部强基工程项目,并获得资助。2015年发布的非公开增发预案,计划扩充铅炭启停电池产能。
天丰电源生产的用于摩托车的磷酸铁锂起动电池技术领先,配套顶级摩托车品牌Ducati和KTM等。公司目前也在积极储备用于汽车的启停电池技术。超威动力于2014年5月以650万欧元收购Moll的40%权益,在中国合作生产启停电池。国内主要供应商在启停电池研发、生产和供货上的进展


本文地址:http://www.zwzyzx.com/show-336-195593-1.html
相关资讯
- 国民餐饮收入进入3万亿时代,网络外卖市场稳定发展(2016-08-25)
- 国家政策大力支持,IC设计产业环境不断完善(2014-07-10)
- 小米:即将推出首款专用型移动VR(2016-08-24)
- 车联网—政策频出,助力车联网发展(2016-08-31)
- 全球屏蔽罩需求额为12.8亿美元(2014-06-30)
- 2010-2013年全球智能手机出货量情况(2014-12-10)
- 虚拟现实——跨越时空的界限(2016-07-14)
- 旅游景区、大型公共场馆、智能楼宇等其他应用领域市场情况(2014-12-30)
合作媒体
最新报告
定制出版
热门报告
免责声明
中为咨询所引述的资料是用于行业市场研究以及讨论和交流,并注明出处,部分内容是由相关机构提供。若有异议请及时联系本公司,我们将立即依据相关法律对文章进行删除或作相应处理。查看详细》》



