国内金融信息化行业重点企业情况介绍
相关报告
- 2014-2018年中国CG数字视觉服务行业市场发展研究及投资机会分析报告(2014-09-11)
- 2014-2018年中国CG数字视觉服务行业市场深度分析及投资决策研究报告(2014-09-11)
- 全国主要地区CG视觉系统集成服务产业发展状况暨投资环境调查研究报告(2014-12-04)
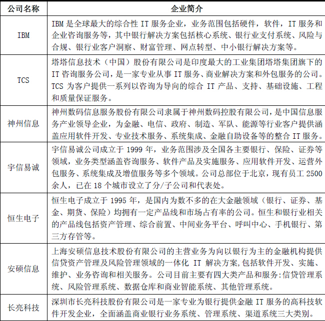
在金融业信息化市场的竞争对手主要包括IBM、TCS、神州信息、宇信易诚、恒生电子、安硕信息和长亮科技,基本情况如下:




本文地址:http://www.zwzyzx.com/show-341-122767-1.html
下一篇:我国证券市场的基本情况
相关资讯
- 我国期货交易所(2015-12-31)
- 金融资产管理公司的发展走向(2016-07-26)
- 保险行业数据分析(2016-05-23)
- 利率市场化、金融脱媒化发展情况(2014-08-04)
- 保险期限溢价在当前利率下行过程中尚无明显变化(2016-05-18)
- 保险行业估值合理,期待税优政策催化(2016-06-30)
- 股市市场化发展创造基金业新机遇(2013-12-04)
- 银行业监管手段不断加强,监管环境不断改善(2014-07-01)
合作媒体
最新报告
定制出版
热门报告
免责声明
中为咨询所引述的资料是用于行业市场研究以及讨论和交流,并注明出处,部分内容是由相关机构提供。若有异议请及时联系本公司,我们将立即依据相关法律对文章进行删除或作相应处理。查看详细》》



