国内PCB油墨的主要类别情况
相关报告
- 数据更新中...
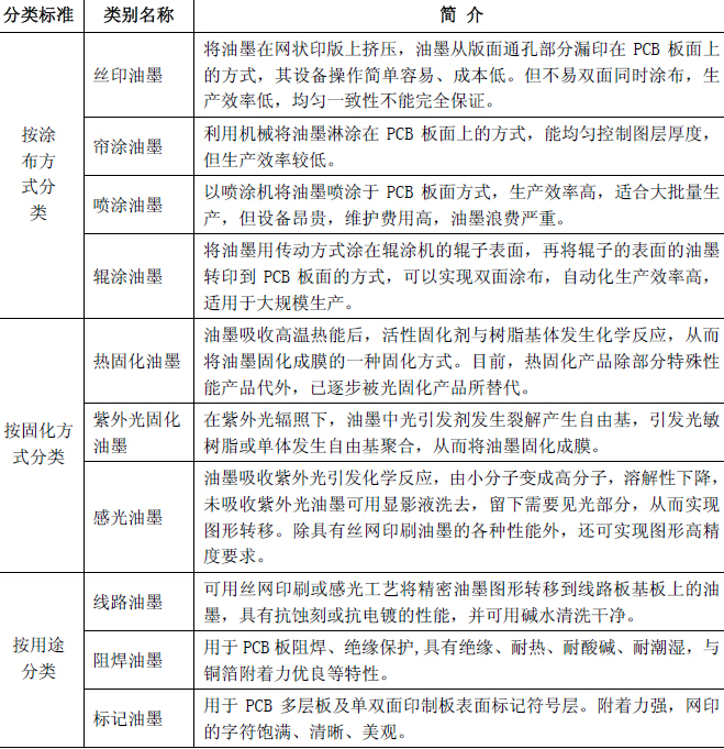
PCB油墨的种类繁多,主要类别如下表所示:


本文地址:http://www.zwzyzx.com/show-348-111399-1.html
相关资讯
- 市政管网监控领域的M2M应用发展前景(2014-06-27)
- 磁性元件是电子变压器、电感等的统称(2014-06-27)
- 互动媒体平台行业发展概况(2014-06-07)
- 汽车电子行业发展状况及对铝电解电容器行业的影响(2014-07-02)
- 影响血液制品行业发展的有利因素(2016-01-14)
- 我国医用穿刺器械产业链环节竞争程度及状况(2014-06-05)
- 国内城市污泥处置领域对污水处理设备需求情况(2014-06-20)
- 虽然近年来优质电视剧的价格涨幅加大,但仍有提升空间(2014-06-24)
合作媒体
最新报告
定制出版
热门报告
免责声明
中为咨询所引述的资料是用于行业市场研究以及讨论和交流,并注明出处,部分内容是由相关机构提供。若有异议请及时联系本公司,我们将立即依据相关法律对文章进行删除或作相应处理。查看详细》》



