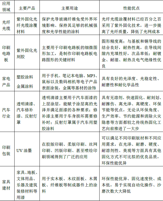
紫外固化材料在各行业的一些典型应用
相关报告
- 2015-2020年中国涂覆材料行业市场深度剖析及投资前景趋势研究报告(2015-03-05)
- 2015-2019年中国精细化工中间体行业市场发展研究及投资前景分析报告(2014-11-21)
- 2015-2020年中国新型功能材料行业市场深度调查研究及投资前景分析报告(2015-03-05)
- 2015-2020年中国感光性高分子材料行业市场发展研究及投资前景分析报告(2015-03-05)
- 2015-2020年中国紫外固化材料行业市场深度调查研究及投资前景分析报告(2015-03-05)
- 中国精细化工产品行业市场深度调查研究及投资咨询报告(2018-07-25)
- 2014-2018年中国丙二醇行业市场深度剖析及投资前景趋势研究报告(2014-06-15)
- 2016-2022年中国感光性高分子材料区域行业市场调查研究及发展分析报告(2015-10-28)
- 全国精细化工中间体行业深度调查暨市场分析报告(2014-12-11)
- 2015-2020年中国感光性高分子材料行业市场深度调查分析及投资战略研究报告(2015-03-05)
紫外固化材料在各行业的一些典型应用:


本文地址:http://www.zwzyzx.com/show-348-117975-1.html
上一篇:紫外固化材料基本情况介绍
下一篇:新型功能材料相关情况介绍
相关资讯
- 动物疫病新型疫苗开发发展趋势(2014-07-08)
- 国内轮胎行业进入的主要障碍与壁垒(2014-06-29)
- 中国汽车行业发展概况(2014-08-05)
- 国内食用菌行业主要产业政策情况(2015-05-02)
- 我国中低压变频器各行业细分市场规模(2014-12-31)
- 固废污染防治行业竞争格局和行业内主要企业(2014-09-28)
- 轮胎产业链及配套体系优势显著(2014-06-29)
- 我国水处理行业与国外同行业发展状况对比(2015-01-08)
合作媒体
最新报告
定制出版
热门报告
免责声明
中为咨询所引述的资料是用于行业市场研究以及讨论和交流,并注明出处,部分内容是由相关机构提供。若有异议请及时联系本公司,我们将立即依据相关法律对文章进行删除或作相应处理。查看详细》》



