国内网络视讯系统行业解决方案情况
相关报告
- 2015-2020年中国红外网络摄像机行业市场深度调查分析及投资战略研究报告(2015-03-06)
- 2014-2018年中国视频会议系统行业调查报告(2014-05-04)
- 2015-2020年中国视频会议系统行业市场主要领域调查分析报告(2015-09-11)
- 2016-2022年中国红外网络摄像机区域行业市场调查研究及发展分析报告(2015-11-12)
- 2014-2018年中国视频会议系统行业市场深度调查研究及投资前景咨询研究报告(2014-04-13)
- 2015-2020年中国红外网络摄像机行业市场主要领域调查分析报告(2015-09-11)
- 2015-2020年中国视频会议系统行业市场深度调查分析及投资战略研究报告(2015-03-09)
- 2016-2022年中国视频会议系统区域行业市场调查研究及发展分析报告(2015-11-13)
- 2015-2020年中国视频会议系统行业市场发展研究及投资前景分析报告(2015-03-09)
- 2015-2020年中国红外网络摄像机行业市场深度剖析及投资前景趋势研究报告(2015-03-06)
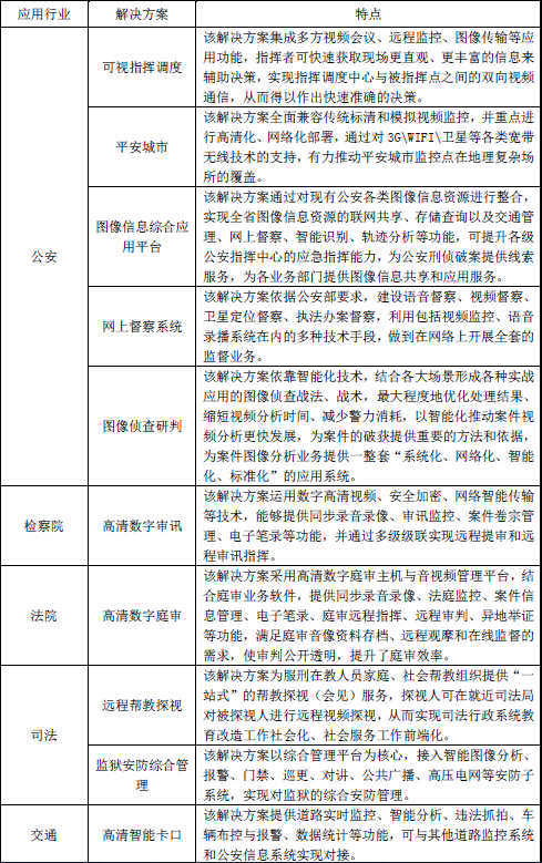
行业解决方案已成功应用于公安、检察院、法院、司法、交通、医疗、教育等细分行业,具体如下:



本文地址:http://www.zwzyzx.com/show-348-128397-1.html
上一篇:国内建筑设计行业重点企业情况介绍
下一篇:国内网络视讯系统行业主要产业政策
相关资讯
- 国内耐火材料区域市场集中状况(2014-06-24)
- 国内汽车热交换系统管路行业的竞争格局(2014-11-28)
- 石油炼化领域新增产能带来的工艺往复式压缩机市场需求(2014-07-03)
- 国内卫浴行业市场竞争格局(2015-06-17)
- 发电设备淘汰落后产能、升级技改及定期备件更换市场(2014-06-03)
- 诊断试剂从一般用途来分,可分为体内诊断试剂与体外诊断试剂(2014-06-25)
- 大气污染排放控制趋严促使袋式除尘行业长期可持续发展(2014-06-24)
- 国内进入工业自动化控制产品行业的主要障碍(2015-07-29)
合作媒体
最新报告
定制出版
热门报告
免责声明
中为咨询所引述的资料是用于行业市场研究以及讨论和交流,并注明出处,部分内容是由相关机构提供。若有异议请及时联系本公司,我们将立即依据相关法律对文章进行删除或作相应处理。查看详细》》



