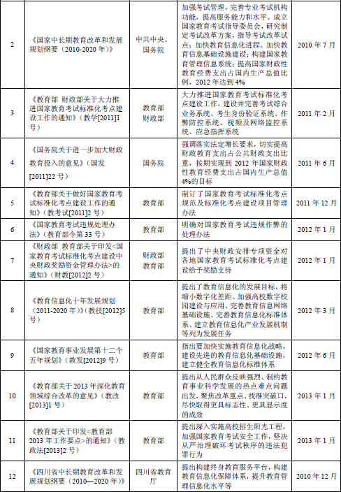
教育考试信息化行业主要法律法规和产业政策
相关报告
- 2016-2022年中国身份认证系统行业市场深度调查研究及投资咨询报告(2015-12-09)
- 2015-2019年中国网上巡查系统行业市场深度调查研究及投资前景分析报告(2014-11-25)
- 2015-2019年中国身份认证系统行业市场发展研究及投资前景分析报告(2014-11-25)
- 2015-2020年中国网上巡查系统行业市场主要领域调查分析报告(2015-09-11)
- 2015-2019年中国应急指挥系统行业市场深度调查分析及投资战略研究报告(2014-11-25)
- 2016-2022年中国网上巡查系统行业市场深度调查研究及投资咨询报告(2015-12-09)
- 2015-2019年中国应急指挥系统行业市场发展研究及投资前景分析报告(2014-11-25)
- 2015-2020年中国作弊防控系统行业市场重点层面调查研究报告(2015-09-11)
- 2015-2019年中国作弊防控系统行业市场深度剖析及投资前景趋势研究报告(2014-11-25)
- 2015-2019年中国作弊防控系统行业市场深度调查分析及投资战略研究报告(2014-11-25)
行业主要法律法规和产业政策






本文地址:http://www.zwzyzx.com/show-348-72680-1.html
下一篇:国内教育考试信息化行业的进入壁垒
相关资讯
- 紫外固化材料在各行业的一些典型应用(2015-02-04)
- 在初级消费结构中,2013年超过50%的中国精炼锌用于镀锌板,(2014-11-29)
- 提升人机交互体验是触摸屏产品的核心价值(2014-06-15)
- 国内医院信息化行业发展情况(2014-08-05)
- 创意产业之研发设计业情况介绍(2014-06-21)
- LED灯具概念及优势特点(2014-06-30)
- 美国家具专卖店、混营店和综合渠道三足鼎立(2017-03-24)
- 国内涂附磨具行业主要法律法规和政策及影响(2015-05-12)
合作媒体
最新报告
定制出版
热门报告
免责声明
中为咨询所引述的资料是用于行业市场研究以及讨论和交流,并注明出处,部分内容是由相关机构提供。若有异议请及时联系本公司,我们将立即依据相关法律对文章进行删除或作相应处理。查看详细》》



