我国园林绿化行业相关法律法规及政策表
相关报告
- 2014-2018年中国地产景观区域行业调查研究及投资前景分析报告(2014-06-12)
- 全国主要地区园林绿化产业发展状况暨投资环境调查研究报告(2014-12-04)
- 2015-2020年中国苗木培育行业市场深度剖析及投资发展研究报告(2015-08-07)
- 2014-2018年中国旅游景观区域市场调查研究及投资前景分析报告(2014-06-12)
- 2015-2020年中国苗木培育行业深度调研及市场投资发展研究报告(2015-08-07)
- 2016-2022年中国苗木培育行业市场深度调查研究及投资咨询报告(2015-12-16)
- 2014-2018年中国旅游景观区域行业调查研究及投资前景分析报告(2014-06-12)
- 2016-2022年中国苗木培育区域行业市场调查研究及发展分析报告(2015-11-18)
- 2014-2018年中国城市景观区域市场调查研究及投资前景分析报告(2014-06-12)
- 2014-2018年中国地产景观区域市场调查研究及投资前景分析报告(2014-06-12)
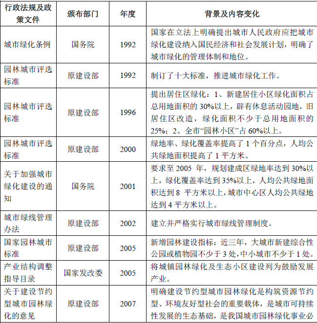
随着市场经济体制的确立,我国的园林绿化行业法制建设也开始逐步开展和完善。1992年6月国务院发布的《城市绿化条例》是我国第一部直接针对园林绿化行业进行管理的全面性规范条例。此后又相继出台了诸多园林绿化行业的法规文件,从文件的内容来看,政策法规从传统园林的“绿化功能”逐步向“生态功能”衍变,大力提倡节约型园林在行业内大规模推广和应用,以期实现人居环境改善与自然生态环境的和谐发展。



本文地址:http://www.zwzyzx.com/content-268-99586-1.html
上一篇:国内园林绿化工程项目管理情况
下一篇:国内园林绿化行业市场竞争状况
相关资讯
- 建筑行业基本面较为平淡,回款有待加强(2016-07-06)
- 国内地基与基础工程下游城市轨道交通发展现状及前景(2015-04-10)
- 影响国内园林景观建设行业发展的有利因素(2015-08-13)
- 国家关于建筑装饰装修行业的方针和政策(2015-01-09)
- PPP业务将成为重要的业务模式(2016-03-01)
- 国内建筑起重设备租赁行业市场化程度(2014-09-30)
- 加着杠杆积极承接政府项目是国企、民企共同的占优策略(2016-12-02)
- 园林绿化在房地产行业重要性逐步提升(2016-01-29)
合作媒体
最新报告
定制出版
热门报告
免责声明
中为咨询所引述的资料是用于行业市场研究以及讨论和交流,并注明出处,部分内容是由相关机构提供。若有异议请及时联系本公司,我们将立即依据相关法律对文章进行删除或作相应处理。查看详细》》



