中国证券行业主要法律、法规和政策
相关报告
- 数据更新中...
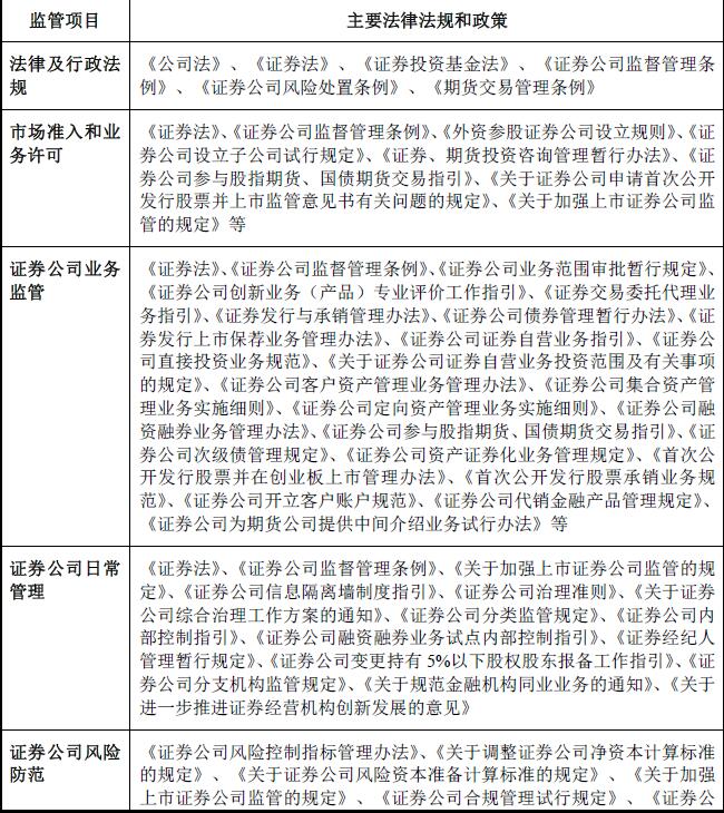
目前,我国已经建立了一套较为完整的证券行业监管法律、法规体系,主要包括基本法律、法规以及行业法规、规章和规范性文件两大类。其中,基本法律是指全国人大及其常委会关于证券行业的相关立法;行业规章和规范性文件是指中国证监会制定的部门规章、规范性文件和各自律机构制定的规则、准则等,内容主要包括行业准入管理、业务监管、日常监管等方面。监管项目主要法律法规和政策


本文地址:http://www.zwzyzx.com/show-341-189550-1.html
上一篇:国内证券行业主管部门及监管体制
下一篇:我国证券市场发展沿革及现状规模
相关资讯
- 互联网人身险市场份额分散小公司具备一定优势(2016-09-06)
- 2011-2012年全国中外合资公司省级分公司机构、人员数情况分析(2014-03-22)
- 与其他融资方式,特别是银行信贷相比,融资租赁具有重要特点(2014-11-17)
- 自营业务:收益小牛市行情,收益率提升(2016-05-25)
- 保险:互联网为保险公司提供生态圈(2016-07-06)
- 银行贷款仍是中小企业重要的融资渠道(2014-07-01)
- 经济增长为银行实物流转内控风险管理行业带来市场空间(2014-07-03)
- 瑞银集团(UBS):欧洲金融巨头的股权激励经(2016-08-22)
合作媒体
最新报告
定制出版
热门报告
免责声明
中为咨询所引述的资料是用于行业市场研究以及讨论和交流,并注明出处,部分内容是由相关机构提供。若有异议请及时联系本公司,我们将立即依据相关法律对文章进行删除或作相应处理。查看详细》》



